Основные узлы регулируемого блока питания
Трансформаторный источник питания в большинстве случаев выполняется по следующей структурной схеме.
Узлы трансформаторного БП.
Понижающий трансформатор снижает напряжение сети до необходимого уровня. Полученное переменное напряжение преобразуется в импульсное с помощью выпрямителя. Выбор его схемы зависит от схемы вторичных обмоток трансформатора. Чаще всего применяется мостовая двухполупериодная схема. Реже – однополупериодная, так как она не позволяет полностью использовать мощность трансформатора, да и уровень пульсаций выше. Если вторичная обмотка имеет выведенную среднюю точку, то двухполупериодная схема может быть построена на двух диодах вместо четырех.
Двухполупериодный выпрямитель для трансформатора со средней точкой.
Если трансформатор трехфазный (и имеется трехфазная цепь для питания первичной обмотки), то выпрямитель можно собрать по трехфазной схеме. В этом случае уровень пульсаций наиболее низок, а мощность трансформатора используется наиболее полно.
После выпрямителя устанавливается фильтр, который сглаживает импульсное напряжение до постоянного. Обычно фильтр состоит из оксидного конденсатора, параллельно которому ставится керамический конденсатор малой емкости. Его назначение – компенсировать конструктивную индуктивность оксидного конденсатора, который изготовлен в виде свернутой в рулон полоски фольги. В результате получившаяся паразитная индуктивность такой катушки ухудшает фильтрующие свойства на высоких частотах.
Далее стоит стабилизатор. Он может быть как линейным, так и импульсным. Импульсный сложнее и сводит на нет все преимущества трансформаторного БП в нише выходного тока до 2..3 ампер. Если нужен выходной ток выше этого значения, проще весь источник питания выполнить по импульсной схеме, поэтому обычно здесь используется линейный регулятор.
Выходной фильтр выполняется на базе оксидного конденсатора относительно небольшой емкости.
Обобщенная блок-схема импульсного БП.
Импульсные источники питания строятся по другому принципу. Так как потребляемый ток имеет резко несинусоидальный характер, на входе устанавливается фильтр. На работоспособность блока он не влияет никак, поэтому многие промышленные производители БП класса Эконом его не ставят. Можно не устанавливать его и в простом самодельном источнике, но это приведет к тому, что устройства на микроконтроллерах, питающиеся от той же сети 220 вольт, начнут сбоить или работать непредсказуемо.
Дальше сетевое напряжение выпрямляется и сглаживается. Инвертор на транзисторных ключах в цепи первичной обмотки трансформатора создает импульсы амплитудой 220 вольт и высокой частотой – до нескольких десятков килогерц, в отличие от 50 герц в сети. За счет этого силовой трансформатор получается компактным и легким. Напряжение вторичной обмотки выпрямляется и фильтруется. За счет высокой частоты преобразования здесь могут быть использованы конденсаторы меньшей емкости, что положительно сказывается на габаритах устройства. Также в фильтрах высокочастотного напряжения становится целесообразным применение дросселей – малогабаритные индуктивности эффективно сглаживают ВЧ пульсации.
Регулирование напряжения и ограничение тока выполняется за счет цепей обратной связи, на которые подается напряжение с выхода источника. Если из-за повышения нагрузки напряжение начало снижаться, то схема управления увеличивает интервал открытого состояния ключей, не снижая частоты (метод широтно-импульсного регулирования). Если напряжение надо уменьшить (в том числе, для ограничения выходного тока), время открытого состояния ключей уменьшается.
↑ Разберёмся в схеме импульсника
Схему ИБП можно разделить на такие основные части: — входной помехоподавляющий фильтр (не всегда устанавливается производителем); — сетевой выпрямитель; — сглаживающий емкостный фильтр; — ключевой преобразователь напряжения с импульсным силовым трансформатором (силовой инвертор); — согласующий каскад; — схема управления; — цепи формирования выходных напряжений и передачи сигнала обратной связи на схему управления; — выходной выпрямитель с фильтром; — вспомогательный преобразователь (отсутствует в боках питания типа АТ).

Входные цепи (Рис. 1) включают в себя: входной помехоподавляющий фильтр (на схеме обведен пунктиром), сетевой выпрямитель, сглаживающий емкостный фильтр. Терморезистор TR1 с отрицательным ТКС служит для ограничения броска зарядного тока через конденсаторы С5 и С6. В холодном состоянии сопротивление терморезистора составляет несколько Ом, зарядный ток через выпрямительные диоды моста VDS1 ограничивается на безопасном для них уровне. В результате протекания через терморезистор тока он разогревается и его сопротивление уменьшается до долей Ома и в дальнейшем практически не влияет на работу схемы ИБП. Сетевой плавкий предохранитель FU1 предназначен для защиты питающей сети от перегрузки при возможных коротких замыканиях в первичной цепи ИБП, но реально не предотвращает выход из стоя выпрямительных диодов и ключевых транзисторов при перегрузках по выходу.
↑ Входной помехоподавляющий фильтр
предотвращает проникновение высокочастотных импульсных помех из сети в ИБП и из ИБП в сеть, но на практике очень часто встречается что производители (они же китайцы) в целях экономии не ставят фильтр, хотя место для него предусмотрено, а обмотки Др1 заменяют перемычками, тем самым ухудшая ЕМС вокруг. Благодаря китайской экономии на деталях фильтров питания, сейчас уровень шума в городе на диапазонах 160 и 80 м достигает 57 — 59 по шкале S-метра приемника, это исключает возможность нормального приема в городских условиях на данных диапазонах.
Зарядка обслуживаемых батарей
Этот процесс наиболее прост, начиная даже с выбора зарядного устройства. Заряжать обслуживаемый аккумулятор можно даже подручными средствами – еще в советских журналах «За рулем» печатались советы в стиле «как быстро зарядить АКБ с помощью розетки, лампочки и диода».
Видео: Как правильно заряжать аккумулятор
Конечно, к такому варианту стоит прибегать только в случае крайней необходимости. В идеале же зарядное устройство должно обеспечивать ток, численно равный 10% от емкости батареи – то есть для 45-амперного аккумулятора нормальный ток заряда составит 4,5 А, для 65-амперного – 6,5 А. Незначительное превышение зарядного тока для обслуживаемых батарей не страшно – лишь возрастет скорость электролиза воды в составе электролита, то есть ее придется быстрее доливать.
Перед зарядкой на крышке выкручиваются все пробки – это нужно и для контроля хода процесса (особенно если используется неавтоматическое зарядное устройство), и для свободного выхода газов. Зарядное устройство подключается к клеммам, и на нем устанавливается нужный ток (если такая возможность предусмотрена). Главное требование техники безопасности – хорошая вентиляция места зарядки, отсутствие рядом искрения и открытого огня. Выделяющийся при зарядке водород невидим и не имеет запаха, но в смеси с воздухом образует крайне взрывоопасное сочетание.
Сам аккумулятор для зарядки лучше всего снимать с автомобиля, в крайнем случае – оставлять под капотом, но сняв клемму массы. Это одновременно и разгрузит зарядное устройство, и избавит от риска внесения помех в работу штатной электроники, что особо актуально при использовании импульсных зарядных устройств.
Время зарядки необходимо учитывать, если используется неавтоматическое устройство. Оно зависит и от степени разряда АКБ, и от изношенности, и от температуры, поэтому заранее его определить сложно. Единственный точный показатель заряженности аккумулятора – это плотность электролита в его банках, измеряемая ареометром. При отсутствии ареометра придется ориентироваться по «закипанию» или купить автоматическое заряжающее устройство – они по снижению зарядного тока сами определяют момент полной зарядки и либо отключаются, либо переходят в режим поддержки (кратковременные импульсы небольшого тока).
Завершив заряд, нужно проверить уровень электролита. Чем больше аккумулятор перенес циклов заряда, тем ниже будет уровень. Его как минимум нужно довести до нормы дистиллированной водой, но в идеале при помощи ареометра подбирается такая смесь свежего электролита и воды, чтобы при нормальном уровне в каждой банке плотность составляла 1,23 г/см3.
Как сделать лабораторный блок питания своими руками — печатная плата и пошаговая сборка
Теперь рассмотрим пошагово сборку лабораторного блока питания своими руками. Трансформатор у нас есть уже готовый от усилителя. Напряжение на его выходах составило порядка 22 В. Подготавливаем корпус для БП.
Видеоинструкция по сборке лабораторного блока питания своими руками:
Программируемые и управляемые модули для ЛБП
Программируемый модуль RD6006 Управляемый модуль DPX6005S Мощный преобразователь DPS5015
Простой способ собрать для себя лабораторный источник питания — это взять управляемый модуль-преобразователь со стабилизацией питания. Одни из самых мощных на Алиэкспресс — это модули RD DPS5015 и DPS5020, с выходными токами 15 и 20 Ампер соответственно. Для удаленного управления выбирайте версии «С» — communication для работы через USB/Bluetooth/Wi-Fi. Модули RD DPH5005 имеют встроенный Buck Boost конвертер для повышения напряжения (можно питать 12/24 вольта и получить на выходе, 30-40-50В. Один из самых продвинутых программируемых преобразователей питания — это модель RD 6006 (подробный обзор). Предыдущий список модулей с интересными вариантами.
Стационарные источники питания все-в-одном
Блок питания KORAD KA3005D Блок питания NPS 1601 Блок питания Wanptek 3010/6005
Для стационарной работы я бы рекомендовал иметь дома хотя бы один мощный источник типа KORAD. Цифры в названии подобных ЛБП обычно показывают максимальные режимы питания: 30/60 Вольт и 5/10 Ампер. То есть KORAD KA3005 — это 30В/5А, модели 6005 стабилизирует большее выходное напряжение, а типа 3010 — больший ток (до 10 А). Плюс подобных источников — встроенный сетевой преобразователь на 220В.
Модули сетевого питания для сборки ЛБП
Импульсный источник питания 5/12/24/36/48/60V
Для питания управляемых модулей нужен сетевой преобразователь. Я бы не рекомендовал брать дешевые «народные» платы питания, а предложил бы посмотреть в сторону корпусных БП. В таких уже продумано охлаждение и монтаж, присутствует некоторая регулировка выхода. На выбор предлагаются источники с выходным напряжением на 5V, 12V, 24V, 36V, 48V, 60V и мощностью до 400 Вт. Конечно, можно использовать и компьютерные источники питания АТХ (с выходом 12В и преобразователем типа DPH5005, или с переделкой для повышения выходного напряжения), и другие от старой аппаратуры.
Таким образом, можно на базе готовых модулей и источников тока создать свой удобный и точный блок лабораторного питания. За основу можно взять как старую технику, так и полностью готовые комплектующие с Алиэкспресс и радиомагазинов. Цены варьируются от $5 за простой преобразователь с экраном и стабилизацией, и до $100 за мощное устройство. Из полезных функций — наличие Buck Boost конвертера, который помогает повышать напряжение при недостатке входного, функция заряда аккумуляторов (с наличием встроенной защиты и счетчиков емкости), функция стабилизации тока, функции удаленного управления.
RD6006 лабораторный источник питания точный блок питания мощный блок питания блок питания с алиэкспресс korad gophert dpx6005 dps5020 управляемый источник питания блок питания для гальваники источник питания блок питания блок питания со стабилизацией Автор не входит в состав редакции iXBT.com (подробнее »)
Последовательность действий по переделке БП ATX в регулируемый лабораторный.
1. Удаляем перемычку J13 (можно кусачками)
2. Удаляем диод D29 (можно просто одну ногу поднять)
3. Перемычка PS-ON на землю уже стоит.

4. Включаем ПБ только на короткое время, так как напряжение на входа будет максимальное (примерно 20-24В). Собственно это и хотим увидеть. Не забываем про выходные электролиты, расчитанные на 16В. Возможно они немного нагреются. Учитывая Ваши “вздутости”, их все равно придется отправить в болото, не жалко. Повторюсь: все провода уберите, они мешают, а использоваться будут только земляные и +12В их потом назад припаяете.
5. Удаляем 3.3-х вольтовую часть: R32, Q5, R35, R34, IC2, C22, C21.

6. Удаляем 5В: сборку шоттки HS2, C17, C18, R28, можно и “типа дроссель” L5.

8. Меняем плохие : заменить С11, С12 (желательно на бОльшую ёмкость С11 – 1000uF, C12 – 470uF).
9. Меняем несоответствующие компоненты: С16 (желательно на 3300uF х 35V как у меня, ну хотя бы 2200uF x 35V обязательно!) и резистор R27 – у Вас его уже нет вот и замечательно. Советую его заменить на более мощный, например 2Вт и сопротивление взять 360-560 Ом. Смотрим на мою плату и повторяем:

10. Убираем всё с ног TL494 1,2,3 для этого удаляем резисторы: R49-51 (освобождаем 1-ю ногу), R52-54 (. 2-ю ногу), С26, J11 (. 3-ю ногу)

11. Не знаю почему, но R38 у меня был перерублен кем-то рекомендую Вам его тоже перерубить. Он участвует в обратной связи по напряжению и стоит параллельно R37-му.
12. Отделяем 15-ю и 16-ю ноги микросхемы от “всех остальных”, для этого делаем 3 прореза существуюших дорожек а к 14-й ноге восстанавливаем связь перемычкой, как показано на фото.

13. Теперь подпаиваем шлейф от платы регулятора в точки согласно схемы, я использовал отверстия от выпаянных резисторов, но к 14-й и 15-й пришлось содрать лак и просверлить отверстия, на фото.
14. Жила шлейфа №7 (питание регулятора) можно взять от питания +17В ТЛ-ки, в районе перемычки, точнее от неё J10/ Просверлить отверстие в дорожку, расчистить лак и туда. Сверлить лучше со стороны печати.

Ещё посоветовал бы поменять конденсаторы высоковольтные на входе (С1, С2). У Вас они очень маленькой ёмкости и наверняка уже изрядно подсохли. Туда нормально станут 680uF x 200V. Теперь, собираем небольшую платку, на которой будут элементы регулировки. Вспомогательные файлы смотрите тут .
Здравствуйте, сейчас я расскажу о переделке ATX блока питания модели codegen 300w 200xa в лабораторный блок питания с регулировкой напряжения от 0 до 24 Вольт, и ограничением тока от 0,1 А до 5 Ампер. Выложу схему, которая у меня получилась, может кто чего улучшит или добавит. Выглядит сама коробка вот так, хотя наклейка, может быть синей или другого цвета.

Причем платы моделей 200xa и 300x почти одинаковы. Под самой платой есть надпись CG-13C, может быть CG-13A. Возможно, есть другие модели похожие на эту, но с другими надписями.
Как самостоятельно определить параметры
Довольно распространены случаи, когда надпись о параметрах адаптера затёрта или отсутствует. Определить их самостоятельно можно 2 способами:
- Внимательно осмотреть электроприбор, для которого он предназначался. В большинстве случаев маркировка наносится на заднюю стенку корпуса или прописывается в инструкцию в графе с основными характеристиками (напряжение, сила тока).
- Второй способ подразумевает индивидуальное определение каждого из интересующих показателей. Выполняется это следующим образом:
- Входное электропитание стандартное для всех 220V. Иногда в этом пункте может быть указано, например, 190-240V. Это обозначает, что девайс способен функционировать при скачках напряжения находящихся в пределах этого диапазона.
- Выходной напряжение рассчитывается путём умножения количества питающих элементов на их эквивалентное напряжение (найти этот показатель можно на их корпусе).
- В определении силы тока необходимости нет. Для девайсов, работающих на батарейках будет достаточно 0,5-1 Ампера, что и можно использовать в качестве искомой величины.
- Полярность прозванивается тестером. О том, как это сделать мы говорили чуть раньше. При этом следует учитывать, что в большинстве случаев используется классическая схема, где «минусовым» проводом запитывается наружная сторона штекера, а «плюсовой» приходит на внутренний контакт.
Подключение завершеноИсточник stroydesign24.ru
Необычный блок питания
Иногда нужен регулируемый БП в диапазоне от 0 до 30 В. Такой блок питания называется лабораторным. Собирается он в такой последовательности:
- Устанавливаем на печатную плату детали, способные регулировать напряжение (предохранитель, стабилизатор и резисторы);
- Монтируем фильтрующие конденсаторы. Для плавной регулировки напряжения.
- Подключаем силовые транзисторы;
- Подключаем питание для периферии и LM301;
- Устанавливаем операционный усилитель и детали, способные стабилизировать ток (резисторы, конденсаторы, диоды);
- Устанавливаем LM113 или LMV431 (нуль) и защитные диоды;
- Настраиваем ограничитель максимального тока;
- Подключаем вольтамперметр
Блок питания на 0-30 Вольт своими руками собран. Осталось лишь подключить его в сеть, проверить под нагрузкой. И если схема собрана правильно, не допущено каких-либо ошибок, то он обязательно заработает.
Работа защиты самодельного блока питания
В результате случайного замыкания выходных выводов самодельного лабораторного блока питания или при нагрузки превышающий допустимый предел, повышается падение напряжения на мощном резисторе R8. В результате чего VT3 открывается и тем самым замыкает базовую цепь транзистора VT2, лимитируя Iнагр. на выходе БП. Визуальным сигналом о перегрузки по току в цепи служит светодиод HL2.
В случае короткого замыкания в лабораторном блоке питания, активация режима ограничения протекающего тока происходит не сразу
Установленный в схему дроссель L1 мешает стремительному увеличению тока через VT4, а диод VD7 понижает скачок напряжения при неосторожном выключении нагрузки от блока питания

Профессиональный цифровой осциллограф
Количество каналов: 1, размер экрана: 2,4 дюйма, разрешен…
Подробнее
Если есть необходимость в регулировании Iнагр., то можно в разрыв между сопротивлениями R7 и R9 включить переменный резистор номиналом 250 Ом, причем движок его нужно подключить к базе VT3. Таким образом, в данном самодельном лабораторном блоке будет возможно регулировать Iнагр. от 400 мА до 1,9 А.
Схемы и изготовление импульсных блоков питания
Импульсные блоки питания собираются на различной элементной базе. Обычно для построения ИИП применяются специализированные микросхемы, специально разработанные для создания таких устройств. За исключением самых простых блоков.
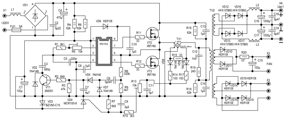
Мощный импульсный блок на ir2153
Несложные блоки питания можно строить на микросхеме IR2153. Она представляет собой мощный интегральный драйвер с таймером, подобным NE555. Частота генерации задается внешними элементами. Входов для организации обратной связи микросхема не имеет, поэтому стабилизацию тока и напряжения методом ШИМ не получить. Расположение выводов микросхемы IR2153.
Назначение выводов приведено в таблице.
Внутренняя схема IR2153.
Для наилучшего понимания работы и назначения выводов лучше изучить внутреннюю схему
Основной момент, на который надо обратить внимание – выходные ключи собраны по полумостовой схеме
На этой микросхеме можно собрать простой блок питания.
Схема простого БП на IR2153.
Питается IR2153 от 220 вольт через гасящий резистор R1, выпрямитель на диоде VD3, фильтр на С4. Частота генерации задается элементами С5, R2 (с указанными на схеме номиналами получается около 47 кГц). Трансформатор можно посчитать программой. В авторском варианте использовался силовой трансформатор от компьютерного БП. Штатные обмотки удалены, первичка намотана в две жилы проводом в эмалевой изоляции диаметром 0,6 мм.
Обмотка содержит 38 витков. Слои проложены изолентой. Вторичка из скрутки в 7 жил тем же проводом, для получения 24В вольт надо 7-8 витков, для другого напряжения пересчитать пропорционально.
Конструкция простого БП.
Остальные элементы схемы отдельных пояснений не требуют. Детали размещены на печатной плате, транзисторы закреплены на радиаторе.
БП с защитой от превышения тока.
Более сложная схема — с защитой транзисторов от сверхтока. Измерение организовано на трансформаторе TV1. Он мотается на ферритовом кольце диаметром 12..16 мм. Вторичная обмотка содержит 50..60 витков в два провода диаметром 0,1..0,15 мм. Потом начало одной обмотки соединяется с концом второй. Первичная обмотка содержит 1..2 витка. Уровень срабатывания защиты регулируется потенциометром R13. При превышении установленного лимита срабатывает тиристор VD4 и шунтирует стабилитрон VD3. Напряжение питания микросхемы уменьшается почти до нуля.
В схеме БП предусмотрен мягкий старт. Если генерация началась, импульсы с вывода 6 через делитель R8R9 и конденсатор С8 выпрямляются. Постоянное напряжение заряжает С7 и открывает транзистор VT1. Конденсатор С3 подключается к частотозадающей цепочке и частота генератора микросхемы снижается до рабочей частоты.
Стабилизатор на К142ЕН5 – с регулируемым выходным напряжением
В заметке С. Савина «Вариант включения стабилизатора К142ЕН5», опубликованной в «Радио» 1989, № 12, с, 66, речь шла о том, что если вывод 8 этой микросхемы подключить к общему проводу через стабилитрон, то напряжение на выходе стабилизатора увеличится на напряжение стабилизации включенного стабилитрона. Подобный совет повторил А. Гвоздак в статье «Доработка радиоконструктора «Юниор-1», помещенной в «Радио» № 6, с. 81—83 за 1991 г. Опыт показывает, что подборкой соответствующего стабилитрона можно в необходимой мере повысить выходное напряжение стабилизатора, но оно, как и при традиционном включении стабилизатора К142ВН5, фиксированное. Вместе с тем читатели нашего журнала сообщают, что аналогичный способ включения микросхемных стабилизаторов К142ЕН5 позволяет получить на выходе стабилизатора повышенное регулируемое напряжение. Об этом, в частности, рассказывают в своих письмах радиолюбители А. Чумаков из г. Йошкар-Ола и А. Черкасов из Караганды.
Основные элементы и принцип действия блоков питания
Главной частью является понижающий трансформатор, причем при отсутствии его с необходимыми параметрами, то вторичная обмотка перематывается вручную и получается необходимое выходное напряжение. Посредством трансформатора происходит уменьшение напряжения сети 220 вольт до 12, идущих дальше к потребителю.

Принципиальной разницы между штатными устройствами и с перемотанной вторичной обмоткой нет, главное – правильно рассчитать сечение провода и количество его витков на обмотке.

Далее ток идет на выпрямитель. Состоит из полупроводников, например, диодов. Диодный мост, в разных схемах, может состоять из одного, двух или четырех диодов. После выпрямителя ток поступает на конденсатор, также в схеме для выдачи стабильного напряжения желательно включение стабилитрона с соответствующими характеристиками.

Схема стабилизации напряжения: как работает
Самая примитивная схема стабилизации выходного напряжения создается на дополнительной обмотке импульсного трансформатора.

С нее снимается напряжение и подается для корректировки величины сигнала первичной обмотки.
Лучшая стабилизация создается за счет контроля выходного сигнала с вторичной обмотки и отделения его гальванической связи через оптопару.

В ней используется светодиод, через который проходит ток, пропорциональный значению выходного напряжения. Его свечение воспринимается фототранзистором, который посылает соответствующий электрический сигнал на схему управления генератора ключевого каскада.

Повысить качество стабилизации выходного напряжения позволяет последовательное дополнение к оптопаре стабилитрона, как показано на примере микросхемы TL431 на картинке ниже.

Для закрепления материала в памяти рекомендую посмотреть видеоролик владельца Паяльник TV, который хорошо объясняет информацию про импульсные блоки питания: принципы работы на примере конкретной модели.
Надеюсь, что моя статья поможет вам выполнить ремонт ИБП своими руками за 7 шагов, которые я изложил в другой статье.
Задавайте возникшие вопросы в разделе комментариев, высказывайте свое мнение. Его будет полезно знать другим людям.
↑ Первое включение, тестирование
Правильно собранное, без ошибок, устройство запускается сразу, но в целях безопасности вместо сетевого предохранителя включаем лампу накаливания напряжением 220 В мощностью 100 Вт, она будет служить нам балластным резистором и в аварийной ситуации спасет детали схемы ИБП от повреждения. Движок резистора R4 устанавливаем в положение минимального сопротивления, включаем зарядное устройство (ЗУ) в сеть, при этом лампа накаливания должна кратковременно вспыхнуть и погаснуть. При работе ЗУ на минимальном токе нагрузки радиаторы транзисторов VT3, VT4 и диодной сборки VD11 практически не нагреваются. При увеличении сопротивления резистора R4 начинает возрастать ток зарядки, при каком-то уровне вспыхнет лампа накаливания. Ну, вот и все, можно снимать ламу и ставить на место предохранитель FU1.
В случае если вы все-таки решились установить диодную сборку из 5-вольтового выпрямителя (повторимся, что она выдерживает по току, но обратное напряжение всего 40 В), включаем ИБП в сеть на одну минуту, а движком резистором R4 устанавливаем ток в нагрузку 2 — 3 А, выключаем ИБП. Радиатор с диодной сборкой должен быть теплым, но ни в коем случае не горячим. Если он горячий — значит, данная диодная сборка в данном ИБП долго не проработает и обязательно выйдет из строя.
Проверяем ЗУ на максимальном токе в нагрузку, для этого удобно использовать устройство , подключенное параллельно АКБ, которое позволит не испортить батарею длительными зарядами во время наладки ЗУ. Для увеличения максимального тока зарядки, можно несколько увеличить сопротивления резистора R4, но при этом не следует превышать максимальную мощность на которую рассчитан ИБП.
Подбором сопротивлений резисторов R34 и R35 устанавливаем пределы измерения для вольтметра и амперметра соответственно.
Блок питания мощностью 20 Ватт.

Блок питания мощностью, близкой к мощности исходной КЛЛ, можно собрать, даже не мотая отдельный трансформатор. Если у оригинального дросселя есть достаточно свободного места в окне магнитопровода, то можно намотать пару десятков витков провода и получить, например, блок питания для зарядного устройства или небольшого усилителя мощности.
На картинке видно, что поверх имеющейся обмотки был намотан один слой изолированного провода. Я использовал провод МГТФ (многожильный провод во фторопластовой изоляции). Однако таким способом можно получить мощность всего в несколько Ватт, так как большую часть окна будет занимать изоляция провода, а сечение самой меди будет невелико.
Если требуется бо’льшая мощность, то можно использовать обыкновенный медный лакированный обмоточный провод.
Внимание! Оригинальная обмотка дросселя находится под напряжением сети! При описанной выше доработке, обязательно побеспокойтесь о надёжной межобмоточной изоляции, особенно, если вторичная обмотка мотается обычным лакированным обмоточным проводом. Даже если первичная обмотка покрыта синтетической защитной плёнкой, дополнительная бумажная прокладка необходима!
Как видите, обмотка дросселя покрыта синтетической плёнкой, хотя часто обмотка этих дросселей вообще ничем не защищена.
Наматываем поверх плёнки два слоя электрокартона толщиной 0,05мм или один слой толщиной 0,1мм. Если нет электрокартона, используем любую подходящую по толщине бумагу.
Поверх изолирующей прокладки мотаем вторичную обмотку будущего трансформатора. Сечение провода следует выбирать максимально возможное. Количество витков подбирается экспериментальным путём, благо их будет немного.
Мне, таким образом, удалось получить мощность на нагрузке 20 Ватт при температуре трансформатора 60ºC, а транзисторов – 42ºC. Получить ещё большую мощность, при разумной температуре трансформатора, не позволила слишком малая площадь окна магнитопровода и обусловленное этим сечение провода.

На картинке действующая модель БП.
Мощность, подводимая к нагрузке – 20 Ватт.
Частота автоколебаний без нагрузки – 26 кГц.
Частота автоколебаний при максимальной нагрузке – 32 кГц
Температура трансформатора – 60ºС
Температура транзисторов – 42ºС




































