Преобразователь напряжения 12 220 своими руками простая схема 500 ватт
Скачать плату в формате lay. Плата без деталей показана только дорожками.
О диодах: любые, ставил кд 103, кд 521, любые импульсные маломощные. Схема не критична к деталям. Ставилось все, что под руки попадало. Выходные силовые транзисторы, в зависимости от требуемой мощности и применяемого трансформатора от кт 805. кт 827 (кт 817 + кт 819), германиевые П210 до мощных полевых транзисторов. Иногда схему выворачивал под другую полярность, вынуждало отсутствие деталей. Ставились выходные кт 825, а раскачка кт 972 (но в такой схеме нужна была тонкая настройка токов баз, подбор самих транзисторов, очень не устойчив). Обычно схема работала на частоте 50 герц, хотя допускаются перенастройки, делал и на 4 кГц (частоту менять подбором конденсаторов в обвязке микросхемы и применять трансформатор на ферритовых сердечниках).
Трансформатор, это отдельная история. В основном перематывал телевизионные ТС250, ТС270, ТС280 и им подобные с двумя катушками, они просты в разборке. Сматывал все обмотки, оставлял только сетевую, при сматывании определял количество витков на вольт и доматывал проводом 1 — 2 мм в диаметре, в зависимости от мощности (для ТС 280 и 200 ватт мощности брал не тоньше 1.5 медь) для получения напряжения примерно 10.5 -11.5 вольт. Иногда использовал готовые трансформаторы со списанной военной техники ТН-61, ТН-48, один мощностью 180 ватт, второй до 100, иногда их параллелил по 2шт для большей выходной мощности. Выходное напряжение этих трансформаторов — 4х6 вольт, с дополнительными регулировочными отводами как по первичной обмотки так и по вторичной. Соединял вторички (для преобразователя они станут частью первичной обмотки) параллельно — последовательно 2х2 для получения одной обмотки с отводом от средины, регулировочными выводами на первичке (у преобразователя это вторичная, выходная обмотка) добивался большего напряжения, так при раскладке 12х220 на выходе всегда будет 200-210 вольт (по этой причине всегда доматывал трансформаторы на 10.5 — 11 вольт).
В принципе, если напряжения выхода не критично (критично было для питания ламповых телевизоров, при пониженном напряжении падалачувствительность радиотракта и контрастность изображения), то можно использовать и 9-13-ти вольтовые обмотки в любых трансформаторах (чем на ниже напряжения был рассчитан транс, тем более высокое получите на выходе преобразователя), обмотка должна выдерживать ток 8-12 ампер и выше.
Сферы применения

Инверторы используются в различных ситуациях:
- В дальних поездках обеспечивают возможность подключения к аккумулятору автомобиля необходимых приборов (холодильника, электрических инструментов и т.д.).
- Преобразование энергии, полученной от альтернативных источников (например, от солнечных батарей).
- Резервное энергоснабжение дома на случай неожиданного отключения электричества.
- Источник энергии на загородных участках при отсутствии централизованной электрификации и т.д.
Для выполнения каждой из этих задач выбирают соответствующие модели преобразователей. Чаще всего инверторы 12/220 используются автомобилистами.
Устройства с входным напряжением 12 В и 24 В не являются взаимозаменяемыми!
Как сделать своими руками
Умея работать с паяльником и имея начальные знания в электротехнике и зная, как работают электронные устройства, можно изготовит преобразователь напряжения своими руками.
В зависимости от наличия радиодеталей и возможности их приобретения, схемы собираемого инвертора, могут быть различны. Наиболее просто изготовить выпрямитель на основе ШИМ-контроллера марки TLT494 (схема приведена ниже):
При такой конфигурации, устройство, после сборки, будет обладать следующими техническими характеристиками: мощность – до 0,3 кВт, сигнал на выходе – модифицированная синусоида, напряжение на выходе – 220 В, частотой несколько выше 50,0 Гц.
Используя генератор импульсов, в качестве которого может выступать микросхема КР1211ЕУ1, также можно собрать преобразователь напряжения. Подобная схема приведена ниже:
Мощность инвертора, собранного по этой схеме, может достигать 0,4 кВт.
Преобразователь 12/220 В, на транзисторах, это еще один вариант самостоятельного изготовления подобного устройства. Вариант схемы, при использовании транзисторов, приведен на ниже следующем рисунке:
В данной схеме использованы транзисторы IRFZ44, которые в случае необходимости заменить на IRFZ40/46/48 или IRF3205/IRL3705, и транзисторы TIP41 (КТ819), которые также заменяемы, при необходимости, на КТ805, КТ815, КТ817 и подобные.
Собранная схема (устройство), обладает следующими характеристиками: мощность – до 0,3 кВт, входное напряжение — 3,5-18 В, выходное напряжение – 220 В, частотой 57 Гц, форма выходных импульсов – прямоугольная.
Достоинствами данной схемы являются: простота и возможность сборки даже человеку с начальными знаниями и умениями, малая стоимость комплектующих, компактные размеры монтажной платы и устройства в целом, возможность замены комплектующих.
Недостатками можно считать: в схеме не предусмотрена защита от токов короткого замыкания, КПД ниже, чем у изделий заводской сборки, при работе трансформатор шумит.
Простой инвертор 12-220 до 400 ватт, схема
Сегодня покажу процесс постройки компактного преобразователи напряжением 12 на 220 вольт со стабилизацией выходного напряжения. Сразу скажу, что этот преобразователи выдаёт на выходе постоянное напряжение к нему можно подключать всё кроме устройств содержащих в своем составе сетевые железные трансформаторы или двигатель переменного тока.
Наш преобразователь может обеспечить выходную мощность в 120 ватт, хотя при желании с некоторыми изменениями можно получить и до 400 ватт об этом расскажу походу.
Из недостатков; отсутствует защита от коротких замыканий, поэтому по входу и по выходу стоит добавить предохранителей. Возможно в дальнейшем доработаю схему и присобачу сюда электронную защиту.
Теперь о конструкции;
Это повышающий двухтактный DС-DС преобразователь, основой служит шим контроллер SG3525, в отличие от старой доброй TL494 эта микросхема имеет мощный выход и способна управлять полевыми транзисторами с большой ёмкостью затвора без дополнительного драйвера.
Выходы микросхемы нагружены затворами полевых ключей, ключи в свою очередь управляют импульсным трансформатором, обратная связь то напряжение организовано на паре стабилитронов и оптроне, стабилитроны задают нужное значение выходного напряжения,
Оптопара — любая в моём случае выдрана из компьютерного блока питания, на корпусе подобных оптронов имеется ключ в виде точки, он также нарисован на печатной плате чтобы начинающие не перепутали подключения.
Полевые транзисторы в этом образце стоять IFRZ44, хотя можно и более мощные. Ключи устанавливаются на общий радиатор, притом их нужно изолировать от радиатора с помощью слюдяных прокладок.
Так же имеется индикаторный светодиод и функция защиты от обратной полярности, организована эта функция на базе обыкновенного диода, который попросту запирается в случае если вы перепутайте полярность питания.
Трансформатор… — его намоточные данные;
В этом варианте использован сердечник от компьютерного блока питания с реальной габаритной мощностью не более 130 ватт.
Первичная обмотка намотана жгутом из 4 проводов по 0.6 миллиметров, в каждом плече пять веков.
Поверх поставил изоляцию из термостойкого скотча.Вторичная обмотка намотана проводом 0,5 миллиметров содержит 105 витков, через каждые 30 витков также поставил изоляцию.
В выходной части использован двухполупериодный выпрямитель на базе импульсных диодов FR107, подойдут любые импульсные или быстродействующие диоды с током не менее 1 Ампера и с обратным напряжением не менее 400 вольт.
Правильно собранный инвертор почти что не нуждаются в настройке, перед сборкой нужно проверить все компоненты на работоспособность.
До пайки трансформатора стоит проверить наличие импульсов на затворах полевых ключей, лишь после этого подключается импульсный трансформатор.
Ток холостого хода всего в 50-60 ма, это очень хорошо даже для такого маленького инвертора. Всё это благодаря обратной связи и шин управления.
Минимальное напряжение питания 8-9 вольт, следовательно такой инвертор может сильно разрядить ваш АКБ, поэтому советую отслеживать напряжение на последнем или дополнить схему простой функцией защиты от пониженного напряжения.
Для увеличения выходной мощности полевики нужно заменить на более мощные, скажем на IRF3205, добавить вторую пару, заменить силовой трансформатор, также выходной выпрямитель, электролитический конденсатор и естественно предохранитель. В итоге схема будет выглядеть следующим образом.
С таким раскладом инвертор может развивать мощность в 300-400 Ватт.
Плата в формате lay. скачать…
ТОП 3 — лучшие модели преобразователей и их технические характеристики
Рейтинг составлен на основании популярности и представляет собой подборку лучших,
по мнению экспертов, автомобильных инверторов 2019 года.
AVS IN-2000W
Автомобильный инвертор
12 в 220 высокой мощности до 2 киловатт. Выпускается в алюминиевом
корпусе, чтобы содействовать отводу тепла. Есть встроенный кулер охлаждения. На
корпусе имеются удобные монтажные отверстия, крепится через них на стенку
грузовика или микроавтобуса. Способен выдавать ток силой до 10 Ампер.
Преимущества AVS IN:
- разъём USB, что позволяет
интегрировать зарядку для сотового или навигатора без дополнительного адаптера; - мощная встроенная защита от
замыкания; - длительная и надёжная работа —
до 5 лет непрерывной эксплуатации; - удобная клавиша включения.
Минусы:
- дороговизна — 7 тысяч рублей и
более; - чересчур короткие провода для
подключения через клеммы АКБ; - невозможность интеграции с
прикуривателем; - большой вес — более 2
килограммов; - всего 1 розетка для
подключения, поэтому нужен отдельный тройник для питания нескольких
устройств.
ROBITON R200
Инвертор на 150 Ватт, предназначенный для преобразования постоянного тока в
переменный. Есть возможность подключения ноутбука, зарядников, различных
электрических инструментов. Имеется удобный разъём USB, обеспечивающий
дополнительные возможности. Выполнен с использованием передовых технологий,
имеет систему многоуровневой защиты:
- короткое замыкание;
- перегрев;
- перегрузка;
- переполюсовка;
- недостаточное входное
напряжение.
Преобразователь 12 в 220 имеет силовую
розетку типа F — контакты заземлены. Во время перегревов автоматически
отключается. Наличие встроенного вентилятора.
WESTER MSW250
12-220В+USB
По соотношению выходной мощности и удобства эксплуатации инвертор от
производителя Wester называют лучшим среди аналогов. Он выдаёт стабильное
напряжение в 250 Ватт, пиковая нагрузка способна доходить до 500 Ватт. Легко интегрируется
с прикуривателем — не нужно останавливаться в пути, чтобы подключить адаптер к
клеммам АКБ.
Вот какие плюсы данного преобразователя отмечены экспертами:
- наличие светодиодной индикации,
позволяющей наблюдать за работой устройства, перегревом, спящим режимом; - относительно низкая стоимость —
от 1700 рублей; - наличие отдельного USB-разъёма,
интегрируемого с фотоаппаратом и телефонами; - качественная, плотная
евророзетка, в которой вилки от различной бытовой техники не выпадают даже
от сильных вибраций на бездорожье; - возможность подключения к
прикуривателю, что исключает случайную переполюсовку и защищает
выпрямитель от перегорания; - система автоматического
распознавания низкого и чересчур высокого напряжения, самоотключение; - наличие отдельного
предохранителя; - защита от короткого замыкания;
- небольшой вес.
Есть и минусы:
- не интегрируется с ноутбуками 2
А; - кулер громко шумит во время
охлаждения.
Варианты: глобально
Преобразователь напряжения 12-220 В для питания нагрузки до 1000 Вт и более в целом можно сделать самостоятельно такими способами (в порядке повышения затрат):
- Оформить в корпус с теплоотводом готовый блок с Avito, Ebay или AliExpress. Ищется по запросу «inverter 220» или «inverter 12/220»; можно сразу добавить требуемую мощность. Обойдется прим. вдвое дешевле такого же заводского. Электротехнических навыков не нужно, но – см. ниже;
- Собрать такой же из набора: печатная плата + «россыпь» компонент. Приобретается там же, но к запросу добавляется diy, что значит под самосборку. Цена еще прим. в 1,5 раза ниже. Нужны начальные навыки в радиоэлектронике: умение паять пользоваться мультиметром, знание разводок (распиновок) выводов активных элементов или умение их искать, правил включения в схему полярных компонент (диодов, электролитических конденсаторов) и умение определять, на какой ток какого сечения нужны провода;
- Приспособить под инвертор компьютерный источник бесперебойного питания (ИБП, UPS). Исправный ИБП б/у без штатной АКБ можно найти за 300-500 руб. Навыков не нужно никаких – к ИБП просто подключается авто АКБ. Но заряжать ее придется отдельно, также см. ниже;
- Выбрать способ преобразования, схему (см. далее) сообразно своим потребностям и наличию деталей, рассчитать и собрать полностью самостоятельно. Возможно совсем даром, но кроме начальных электронных навыков понадобится умение пользоваться некоторыми специальными измерительными приборами (тоже см. далее) и производить простейшие инженерные расчеты.
Из готового модуля
Способы сборки по пп. 1 и 2 на самом деле не такие уж простые. Корпуса готовых заводских инверторов служат одновременно и теплоотводами для мощных транзисторных ключей внутри. Если брать «полуфабрикат» или «россыпь», то корпуса к ним не будет: при теперешней себестоимости электроники, ручного труда и цветных металлов разница в ценах объясняется как раз отсутствием второго и, возможно, третьего. Т.е., радиатор для мощных ключей придется делать самому или искать готовый алюминиевый. Его толщина в месте установки ключей должна быть от 4 мм, а площади на каждый ключ должно приходиться от 50 кв. см. на каждый кВт отдаваемой мощности; с обдувом от компьютерного вентилятора-кулера на 12 В 110-130 мА – от 30 кв. см*кВт*ключ.

Готовые модули инверторов напряжения 12/220 В
Напр., в наборе (модуле) 2 ключа (их видно, они торчат из платы, см. слева на рис.); модули с ключами на радиаторе (справа на рис.) стоят дороже и рассчитаны на определенную, как правило, не очень большую мощность. Кулера нет, мощность нужна 1,5 кВт. Значит, нужен радиатор от 150 кв. см. Кроме него еще установочные комплекты для ключей: изолирующие теплопроводящие прокладки и фурнитура под крепежные винты – изолирующие чашечки и шайбы. Если модуль с теплозащитой (между ключами будет торчать еще какая-то фитюлька — термодатчик), то немного термопасты для приклеивания его к радиатору. Провода – само собой, см. далее.
Из ИБП (UPS)
Инвертор 12В DC/220 В AC 50 Гц, к которому можно подключать любые приборы в пределах допустимой мощности, делается из компьютерного ИБП совсем просто: штатные провода к «своей» АКБ заменяются длинными с зажимами под клеммы авто АКБ. Сечение проводов рассчитывается исходя из допустимой плотности тока 20-25 А/кв. мм, см. также далее. Но вот из-за нештатной батареи могут возникнуть проблемы – с нею же, а она дороже и нужнее преобразователя.
В ИБП применяются тоже свинцово-кислотные АКБ. Это на сегодня единственно широко доступный вторичный химический источник электропитания, способный регулярно отдавать большие токи (экстратоки), не «убиваясь» полностью за 10-15 циклов заряд-разряд. В авиации используются серебряно-цинковые АКБ, которые еще мощнее, но они чудовищно дороги, в широкий оборот не выпускаются, а их ресурс по бытовым меркам ничтожен – ок. 150 циклов.
Разряд кислотных АКБ четко отслеживается по напряжению на банку, и контроллер ИБП не даст «чужой» батарее разрядиться сверх меры. Но в штатных АКБ ИБП электролит гелевый, а в автоаккумуляторах жидкий. Режимы заряда в том и другом случае существенно отличаются: сквозь гель нельзя пропускать такие токи, как сквозь жидкость, а в жидком электролите при слишком малом токе заряда подвижность ионов будем мала и они не все вернутся на свои места в электродах. В результате ИБП будет хронически недозаряжать авто АКБ, она скоро засульфатируется и придет в полную негодность. Поэтому в комплект к инвертору на ИБП нужно зарядное устройство для аккумуляторов. Сделать его своими руками можно, но это уже другая тема.
Двуполярный преобразователь

Рис. 13. Схема выходного каскада формирователя двухполярного напряжения.
Для преобразования напряжения одного уровня в двухполярное выходное напряжение может быть использован преобразователь с выходным каскадом по схеме на рис. 13.
При входном напряжении преобразователя 5В на выходе получаются напряжения +8В и -8В при токе нагрузки 30 мА. КПД преобразователя составил 75%. Значение КПД и величину выходного напряжения можно увеличить за счет использования в выпрямителе-умножителе напряжения диодов Шотки. При увеличении напряжения питания до 9 В выходные напряжения возрастают до 15 В.
Приблизительный аналог транзистора 2N5447 — КТ345Б; 2N5449 — КТ340Б. В схеме можно использовать и более распространенные элементы, например, транзисторы типа КТ315, КТ361.
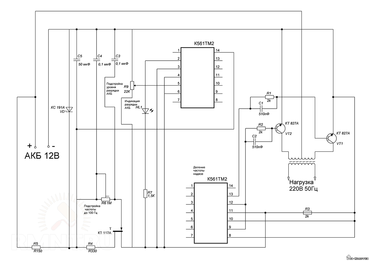
Детали схемы преобразователя 12 – 220 вольт
Обмотка дросселя L1 выполнена на ферритовом кольце имеющее диаметр 28мм. Она намотана проводом ПЭЛ-2 0,6мм одним слоем до полного заполнения кольца. Трансформатор Т1 представляет из себя сетевой трансформатор на 220 вольт (мощностью не менее 100Вт) у которого две вторичные обмотки по 9В каждая.
Следует обратить внимание, что низковольтную часть автомобильного преобразователя можно выполнить на печатной плате, а высоковольтную (транзисторы, трансформатор, цепь питания, дроссель, стабилитроны) обязательно объемным монтажом (проводами достаточного сечения). Интегральную микросхему СD4001 можно поменять на К561ЛЕ5, а СD4013 применить отечественный аналог К561ТМ2. Стабилитрон VD1 на напряжение от 5…7 вольт, может быть Д814А, КС156, КС168. Стабилитроны VD2 и VD3 большой мощности BZX85-33V или КС533. Конденсатор C4 на напряжение не ниже 100В, остальные могут быть на 15 вольт. Стабилитрон VD1 на напряжение от 5…7 вольт, может быть Д814А, КС156, КС168. Стабилитроны VD2 и VD3 большой мощности BZX85-33V или КС533. Конденсатор C4 на напряжение не ниже 100В, остальные могут быть на 15 вольт
Стабилитрон VD1 на напряжение от 5…7 вольт, может быть Д814А, КС156, КС168. Стабилитроны VD2 и VD3 большой мощности BZX85-33V или КС533. Конденсатор C4 на напряжение не ниже 100В, остальные могут быть на 15 вольт.
При рабочих деталях и верном монтаже автомобильный преобразователь не требует настройки. Можно лишь подстроить резистором R1 частоту выходного переменного тока.
Определяем нагрузку и закупаем компоненты
Крайне важно понимать, почему инвертор — это не просто трансформатор напряжения, а также почему существует столь разнообразный перечень подобных устройств. Прежде всего помните, что подключив трансформатор к источнику постоянного тока, вы ничего не получите на выходе: ток в АКБ не меняет полярности, соответственно, явление электромагнитной индукции в трансформаторе отсутствует как таковое
Первая часть схемы инвертора — входной мультивибратор, имитирующий колебания сети для совершения трансформации. Собирается он обычно на двух биполярных транзисторах, способных раскачать силовые ключи (например, IRFZ44, IRF1010NPBF или мощнее — IRF1404ZPBF), для которых важнейший параметр — предельно допустимый ток. Он может достигать нескольких сотен ампер, но в целом вам достаточно умножить значение тока на вольтаж аккумуляторной батареи, чтобы получить ориентировочное количество ватт выходной мощности без учёта потерь.
Простой преобразователь на основе мультивибратора и силовых полевых ключей IRFZ44
Частота работы мультивибратора непостоянна, рассчитывать и стабилизировать её — пустая трата времени. Вместо этого ток на выходе трансформатора снова превращается в постоянный с помощью диодного моста. Такой инвертор может быть пригоден для питания чисто активных нагрузок — ламп накаливания или электрических нагревателей, печек.
На основе полученной базы можно собирать и другие схемы, отличающиеся частотой и чистотой выходного сигнала. Подбор компонентов для высоковольтной части схемы сделать проще: токи здесь не такие высокие, в ряде случаев сборку выходного мультивибратора и фильтра можно заменить парой микросхем с соответствующей обвязкой. Конденсаторы для нагрузочной сети следует использовать электролитические, а для цепей с низким уровнем сигнала — слюдяные.
Вариант преобразователя с генератором частоты на микросхемах К561ТМ2 в первичном контуре
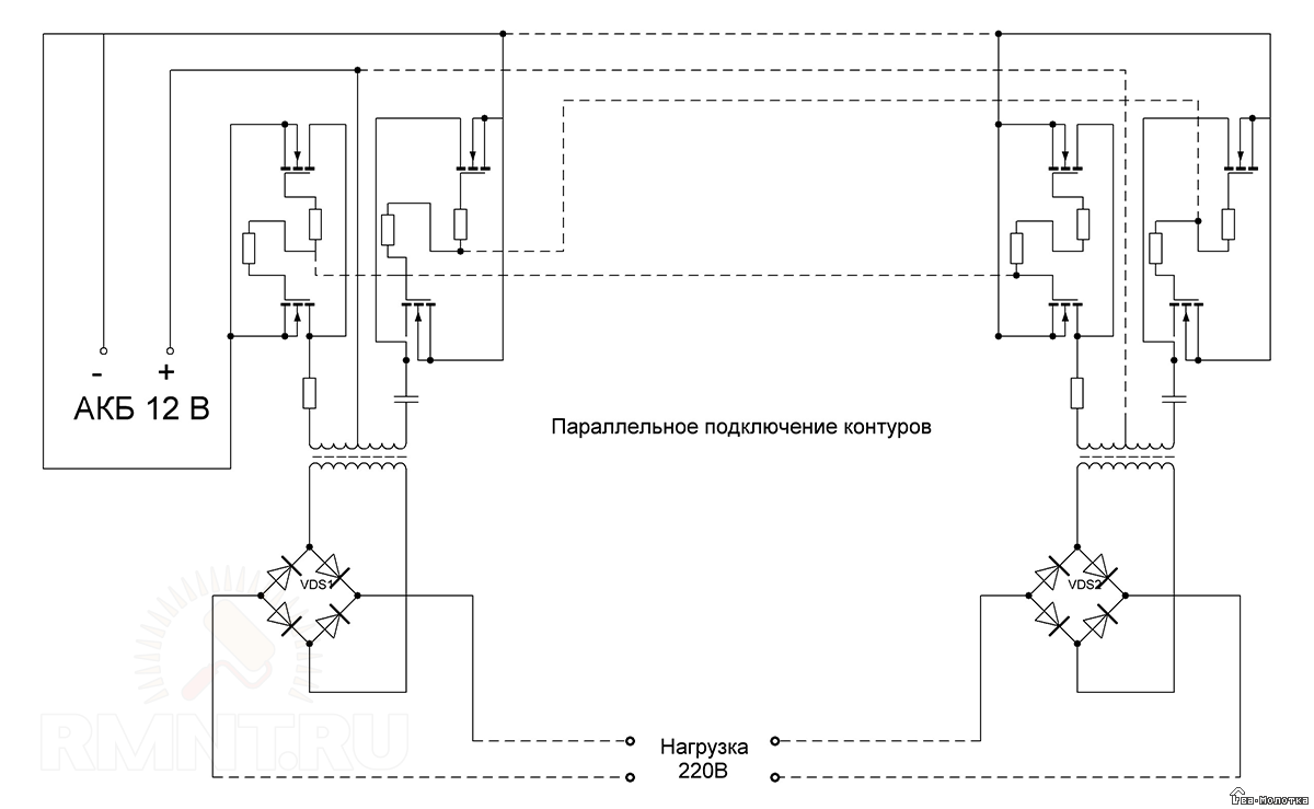
Стоит также заметить, что для увеличения итоговой мощности вовсе не обязательно закупать более мощные и стойкие к нагреву компоненты первичного мультивибратора. Задачу можно решить увеличением числа преобразовательных контуров, включенных параллельно, но для каждого из них потребуется собственный трансформатор.
Вариант с пареллельным подключением контуров
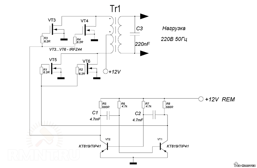
Сверхпростой преобразователь 12-220 Вольт 50Гц 300Ватт
В последнее время очень часто наблюдаю, что все больше и больше людей увлекаются сборкой самодельных инверторов. Поскольку заинтересованы начинающие радиолюбители, я решил вспомнить о схеме, которую опубликовал на нашем сайте год назад. Сегодня я решил переделать схему увеличивая выходную мощность и детально пояснить процесс сборки.
Скажу сразу — это самый простой преобразователь 12-220 с учетом выходной мощности схемы. В качестве задающего генератора задействован старый и добрый мультивибратор. Разумеется, такое решение многим уступает современным высокоточным генераторам на микросхемах, но давайте не забудем, что я стремился максимально упростить схему так, чтобы в итоге получился инвертор, который будет доступен широкой публике. Мультивибратор — не есть плохо, он работает более надежно, чем некоторые микросхемы, не так критичен к входным напряжениям, работает при суровых погодных условиях (вспомним TL494, которую нужно подогревать, при минусовых температурах).
Трансформатор использован готовый, от UPS, габариты сердечника позволяют снять 300 ватт выходной мощности. Трансформатор имеет две первичные обмотки на 7 Вольт (каждое плечо) и сетевую обмотку на 220 Вольт. По идее, подойдут любые трансформаторы от бесперебойников.
Диаметр провода первичной обмотки где-то 2,5мм, как раз то, что нужно.


Основные характеристики схемы
Номинал входного напряжения — 3,5-18 Вольт Выходное напряжение 220Вольт +/-10% Частота на выходе — 57 Гц Форма выходных импульсов — Прямоугольная Максимальная мощность — 250-300 Ватт.
Недостатки
Долго думал какие у схемы недостатки, на счет КПД, оно на 5-10% ниже аналогичных промышленных устройств. Схема не имеет никаких защит на входе и на выходе, при КЗ и перегрузке полевые ключи будут перегреваться до тех пор, пока не выйдут из строя. Из за формы импульсов, трансформатор издает некий шум, но это вполне нормально для таких схем.

Достоинства
Простота, доступность, затраты, 50 Гц на выходе, компактные размеры платы, легкий ремонт, возможность работы в суровых погодных условиях, широкий допуск используемых компонентов — все эти достоинства делают схему универсальной и доступной для самостоятельного повторения.
Китайский инвертор на 250-300 ватт, можно купить где-то за 30-40$, на этот инвертор я потратил 5$ — купил только полевые транзисторы, все остальное найдется на чердаке думаю у каждого.

Элементная база
В обвязке минимальное количество компонентов. Транзисторы IRFZ44 можно с успехом заменить на IRFZ40/46/48 или на более мощные — IRF3205/IRL3705, они не критичны.


Транзисторы мультивибратора TIP41 (КТ819) можно заменить на КТ805, КТ815, КТ817 и т.п.
С успехом подключал к этому инвертору телевизор, пылесос и другие бытовые устройства, работает неплохо, если устройство имеет встроенный импульсный БП, то вы не заметите разницы в работе от сети и от преобразователя, в случае запитки дрели — запускается с неким звуком, но работает довольно хорошо.
Плата была нарисована вручную обыкновенным маникюром


В итоге инвертор понравился на столько, что решил поместить в корпус от компьютерного блока питания. Реализована также функция REM, для включения схемы нужно всего лишь подключить провод REM на плюсовую шину, тогда поступит питание на генератор и схема начнет работать.
С такой схемы вполне реально снять и большую мощность (500-600 Ватт, может и больше), в дальнейшем попробую увеличить мощность, так, что следующая статья не за горами, до новых встреч.
Принципиальные электросхемы, подключение устройств и распиновка разъёмов






































