Инфракрасная паяльная станция своими руками
Инфракрасная паяльная станция − тот инструмент, который проще всего сделать своими руками. Цена на паяльные станции такого типа просто заоблачная. Купить что-то попроще – не вариант, так как всё равно будет ограниченный функционал.
 
Именно поэтому мы расскажем поэтапно, как собрать своими руками инфракрасный паяльник. Разберём этапы сборки ПС для пайки плат размером 250×250 мм. Наша паяльная станция подойдёт для работы с телевизионными платами, видеоадаптерами для ПК, а также планшетов.
Изготовление корпуса и нагревательных элементов
Для основы самодельной ИК паяльной станции, собранной своими руками, можно взять дверцу от антресоли либо 10-12 мм, прикручиваем к ней ножки
На этом этапе важно примерно прикинуть компоновку исходя из размеров нагревателей и ПИД-регуляторов. От этого будет зависеть высота «боковин» и скосов передней панели
Алюминиевые уголки используются для формирования «скелета» конструкции. Заранее позаботьтесь о «начинке», в работе пригодятся и старые видеомагнитофоны, ДВД-проигрыватели и тому подобное. Можно обойти специализированных уличных лоточников.
 

Теперь ищем антипригарный поддон. Да, именно тот, что можно купить в обычном магазине бытовой техники. Здесь же можно и присмотреть качественный паяльник для паяльной станции.
Система управления паяльной установкой
Приступим к самому интересному. На торговой площадке заранее заказываем ПИДы (или пропорционально-интегрально-дифференциальные регуляторы), а также ИК – 3 нижних ИК излучателя 60×240 мм, и один верхний − 80×80 мм, не забудьте запастись двумя твердотельными на 40А. На этом этапе уже можно переходить к жестяным работам, а именно подогнать всю конструкцию под размеры наших основных элементов. После подгонки боковин и крышки вырезаем технологические отверстия под ПИДы на передней, под кулер на задней стенке.
Сборка и регулировка работы паяльной станции
Итак, после установки излучателей, кулера и соединения всех проводков внешний вид нашей паяльной станции уже обретает практически законченный вид. На этом этапе необходимо провести тестирование оборудования на нагрев, удержание температуры и гистерезис. Переходим к монтажу основного ИК-излучателя. Сделать это несложно.
 
 
В связи с совершенствованием технологий сборки различного рода изделий, набираемых из мелких металлических деталей (электронных микросхем), их ручная пайка вызывает всё больше затруднений.
Самодельный паяльный фен позволит оператору без особых осложнений справиться с трудностями, возникающими в указанных ситуациях и исключить возникающие при этом риски.
Так, с помощью собранной своими руками любой желающий может заниматься монтажом и демонтажём деталей без угрозы повреждения хрупких электронных элементов, находящихся поблизости от места пайки. Один из возможных вариантов решения поставленной задачи позволяет изготовить термофен из паяльника, имеющегося в хозяйственном наборе любого домашнего мастера.
Принцип работы типовой достаточно прост и заключается в следующем.
Разогнанный посредством вентилятора или компрессора воздух нагнетается в специальный канал, выполненный в виде трубки с электрической спиралью. Проходя по этому каналу, поток нагревается до требуемой температуры (от 100 до 800 градусов) и сразу же поступает в пластмассовую калиброванную насадку, направляющую горячую струю на обрабатываемую деталь.
В большинстве промышленных моделей паяльных фенов основные параметры нагретой струи (её температура, направление движения, а также мощность) могут регулироваться в определённых пределах.
Принципиальная схема
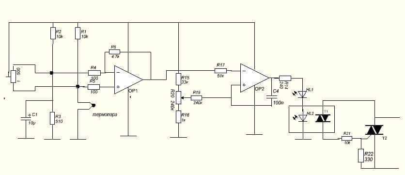
Схема предельно простая. В основе всего микроконтроллер Atmega8. Сигнал с оптопары подается на операционный усилитель с регулируемым коэффициентом усиления (для калибровки) и затем на вход АЦП микроконтроллера. Для отображения температуры использован семисегментный индикатор с общим катодом, разряды которого включены через транзисторы. При вращении ручки энкодера BQ1 задается температура, а в остальное время отображается текущая температура. При включении задается начальное значение 280 градусов. Определяя разницу между текущей и требуемой температурой, пересчитав коэффициенты ПИД-составляющих, микроконтроллер при помощи ШИМ-модуляции разогревает паяльник. Для питания логической части схемы использован простой линейный стабилизатор DA1 на 5В.

 Принципиальная схема Simple Solder MK936
Особенности устройства
Станция имеет такие преимущества как:
- Меню настроек.
 - Две кнопки “памяти”, то есть два предустановленных температурных режима для паяльника и фена.
 - Таймер перехода в спящий режим, установить таймер можно в настройках.
 - Цифровая калибровка паяльника, также находится в настройках.
 - Построена на бюджетных комплектующих.
 - Печатная плата разработана мной под корпус от БП ПК, так что с корпусом тоже не возникнет проблем.
 - Для питания станции можно применить ту же плату от блока ПК, немного переделав под нужные 20-24v(зависит от трансформатора), благо размеры корпуса позволяют это сделать. Можно немного укоротить радиаторы, так как для питания нам нужно всего лишь 24v и 2-3 ампера и сильного нагрева силовых транзисторов и диодной сборки не будет.
 - В прошивке заложен “Пи” алгоритм регулирования нагрева фена, что даёт равномерный нагрев спирали фена и отсекает ИК излучение в моменты включения фена. В общем при умелом пользовании фена ни одна деталька не “прижарится” раньше времени.
 
Технология изготовления паяльной станции из подручных средств
Человек, который владеет элементарными знаниями в области электротехники, сможет собрать паяльную станцию своими руками. Для этого необходимо следовать простым инструкциям, приведенным ниже.
Общие требования к самодельному оборудованию
К самодельному агрегату с феном предъявляются конкретные требования. Он должен обеспечить создание потока воздуха, нагретого до 850°С. Мощность нагревательного элемента не должна превышать 2,6 кВт.
При выборе комплектующих к станции необходимо отдавать предпочтение тем, что имеются в наличии или отличаются невысокой стоимостью. Поэтому целесообразно изготавливать ручной или стационарный агрегат с феном. Последний работает таким образом, что излучатель тепловой энергии находится неподвижно, при этом сама деталь движется. Данный принцип работы создает определенные трудности при осуществлении пайки.
Чтобы повысить эффективность производимых работ, желательно использовать ручной агрегат. Он имеет небольшие размеры и вес, что облегчает эксплуатацию.
Схема импульсного БП для питания миниатюрного паяльного фена
Особенности создания нагревателя
Специалисты рекомендуют самостоятельно изготовить нагреватель их нихромовой проволоки. Она должна иметь диаметр в пределах 0,4-0,8 мм. Необходимо понимать, что большой размер проволоки придаст ей огромный запас прочности, но утруднит достижение оптимальной температуры. Поэтому нецелесообразно применять для этого слишком крупную нить.
Внешний диаметр сформированной нагревательной спирали должен составлять 4-8 мм. Для фиксации созданной детали используют специальное основание, которое устойчиво к воздействию высоких температур. Специалисты рекомендуют отдавать предпочтение керамике. Такое основание можно изъять из обычного бытового фена.
Чертеж для изготовления нагревательного элемента своими руками
Технология формирования нагнетателя горячего воздуха
Чтобы созданная самодельная станция работала эффективно, необходимо оснастить ее вентилятором небольших размеров. Его можно изъять со старого фена или другого ненужного бытового прибора. Вентилятор должен обеспечивать воздушным потоком в 20 л/мин.
Допускается применение воздушного компрессора, который обычно ставят на аквариумы. Чтобы агрегат работал более эффективно, его дополняют ресивером. Для этой цели можно взять обычную пластиковую бутылку.
Формирование корпуса станции с феном
Для создания корпуса паяльной станции необходимо использовать термостойкие материалы. Это можно сделать несколькими способами, используя такие варианты:
- керамика. По обеспечению безопасности отличное, но очень дорогое решение;
 - частичная теплоизоляция канала, по которому передвигается нагретый до высоких температур воздух;
 - старый корпус от любого бытового прибора. Должен быть объемным и не подвергаться разрушению от высокой температуры.
 
Сборка и обеспечение работоспособности оборудования
Чтобы созданная паяльная станция работала эффективно, в ее конструкцию добавляют включатель и устройство для регулировки основных рабочих параметров. Последний агрегат должен задавать оптимальную температуру воздуха и скорость его перемещения. Чтобы добиться данной цели, в состав оборудования включают реостаты. С их помощью можно осуществить плавную регулировку мощности.
Создание станции необходимо начинать с формирования спирали. Ее наматывают на качественный изолятор и сверху накрывают стекловолокном. Концы спирали в результате должны выходить наружу. Полученную деталь укладывают в корпус с готовой теплоизоляцией. Спираль в последующем соединяют с силовым проводом, к которому подключен выключатель. С тыльной стороны корпуса монтируют нагнетатель воздуха.
Сборка паяльника с феном своими руками
↑ Платы и сборка ИК паяльной станции
В приложении выкладываю свой вариант. Скажу сразу, делал на скорую руку и уже давно. Поэтому платы без обозначений, чисто разводка. И лень возвращаться, вспоминать, что да как, извините уж. Столько свободного места планировалось для стабилизатора на 5 В, но так как блок питания взял готовый, то место осталось. Желающие смогут найти другие варианты ПП в Сети.

 Конструктивно управление выполнено на трех платах. Две платы 100 мм на 70 мм, на одной расположились индикаторы и кнопки, на второй находится вся слаботочная электроника.

 Заготовки для плат брались пачкой в Китае, поэтому под их размеры и подгонял. Платы стоят одна над другой, печатью друг к другу, между ними — шлейфы. Силовая часть выполнена на стеклотекстолите навесным монтажом.

Питает все это блок питания от DVD плеера. Установлен готовый фильтр питания от древнего копира, с предохранителями на 10 Ампер.
Особенности и предназначение
Для разогрева металлических отводов и специального паяльного вещества необходимо специальное оборудование, которым и является паяльный фен. Устройство способно очень быстро разогреваться до нужной температуры даже с учетом простой конструкции. Благодаря простому строению, с аппаратом может работать и начинающий электрик и профессионал. Для упрощения работы с мелкими деталями применяют также дополнительное оборудование совместно с фенами, но так как цена приборов немалая, то лучшим вариантом будет паяльная станция с феном своими руками. Это оборудование позволит справиться с большинством сложных задач без особых усилий.
По конструкции аппарат устроен так же, как и строительный фен, но обладает меньшей мощностью и более компактными насадками. Чаще всего в комплекте паяльной станции имеется обычный паяльник и термофен. При этом приборы оснащаются регуляторами температурного режима.
Для профессиональной мастерской термофен проще купить, так как он быстро оправдает свою стоимость, и пользоваться таким оборудованием будет удобнее. А если микросхемы необходимо припаивать в домашних условиях и не каждый день, то для этого подойдет самодельная термовоздушная паяльная станция своими руками.
Отличие паяльных фенов
Очень часто радиолюбители задумываются о том, как сделать паяльный фен своими руками, но перед началом сборки необходимо знать принципы и отличия паяльной станции и самого паяльника. Схема устройства состоит из основной и дополнительной части. Основной частью является блок, к которому подключаются паяльники. В зависимости от способа подачи воздуха станции бывают двух видов:
- Турбинная — воздушный поток формируется благодаря встроенному кулеру в термофене.
 - Компрессорная — поток воздуха формируется посредством компрессора, установленного в главном корпусе станции.
 
При покупке паяльной станции такие особенности имеют большое значение, так как компрессорными создается сильный воздушный поток, и они могут использоваться для работы в труднодоступных местах даже с узкими насадками, а турбинные не способны продавить воздух с необходимой мощностью через узкое отверстие насадок.
Работа устройства заключается в нагревании керамического или спиралеподобного элемента, который установлен в термофене, и нагревании воздуха, проходящего через этот элемент. Паяльный термофен может нагревать воздух до температуры в пределах 100—180 градусов, а в современных моделях имеется возможность регулировки температурного порога.
По сравнению с инфракрасными аналогами, термовоздушные станции имеют такие недостатки:
- Поток воздуха сдувает мелкие детали.
 - Неравномерный прогрев поверхности.
 - Изменение насадок для разного типа работ.
 
Однако для любителей, такие недостатки несущественны по сравнении с преимуществом в цене.
Термовоздушный паяльник для станции можно изготовить в домашних условиях из обычного бытового фена. При этом по техническим характеристикам он не будет уступать заводскому аналогу. Основными характеристиками такого паяльника являются:
- Диаметр наконечника;
 - Мощность;
 - Производительность турбины;
 - Максимальный температурный порог.
 
Такие параметры напрямую влияют на качество и производительность работы устройства, поэтому при сборке к ним необходимо относиться очень внимательно.
https://youtube.com/watch?v=KVvm4V3dIMg
Особенности конструкции термофена
С помощью паяльного устройства можно плавить пластиковые детали и метал, который имеет небольшую температуру плавления. Специальная спираль из нихрома разогревает воздух, после этого горячий воздух подается в нужную точку. При конструировании самодельного аппарата необходимо руководствоваться главным параметром — температура нагрева воздуха. В профессиональных устройствах параметр достигает 800 градусов, но если плавка серебра или алюминия не потребуется, то самодельный термофен можно изготовить с температурным порогом до 600℃.
При сборке устройства в домашних условиях также необходимо ориентироваться на экономию средств, а для этого нужно найти детали для сборки. В конструкцию оборудования входят:
- Корпус;
 - Нагревательная часть;
 - Устройство, посредством которого будет подаваться воздух;
 - Держатель;
 - Кнопка включения.
 
Для улучшения прибора можно заранее предусматривать использование датчика и регулятора температуры, а также установку разных насадок.
Общие характеристики и принцип работы паяльной станции

Анатомия паяльной станции достаточно проста и максимально отвечает необходимым условиям: аккуратная, «умная» пайка элементов. Сердце прибора − , внутри которого находится трансформатор, выдающий напряжение двух вариантов 12 или 24 Вольта. Без этого элемента все системы станции были бы бесполезны. Трансформатор отвечает за регулировку температуры. Блок питания снабжён терморегулятором и специальными кнопками запуска прибора.
С помощью блока управления также может быть реализована функция запоминания температуры и программирования кнопок. Мастера «прокачивают» прибор, используя процессор, благодаря которому появляется возможность измерять температуру в ходе пайки.
 
Разберём особенности работы термовоздушной паяльной станции: поток воздуха с помощью специальных спиралевидных или керамических элементов (они находятся прямо внутри трубки термофена) нагревается, а затем через специальные насадки направляется в точку пайки. Такая система позволяет нагреть необходимую поверхность равномерно, исключив точечную деформацию.
 
Комментарий
“Температура, которую могут обеспечить современные фены для пайки, в том числе и собранные своими руками, варьируется от 100 до 800°C. Причём показатели эти могут настраиваться оператором.
В качестве ещё одного дополнительного элемента может выступать специальный инфракрасный нагреватель. Принцип его похож на работу термофена, он нагревает не место стыка, а определённую площадь. Однако, в отличие от термофена, здесь отсутствует поток тёплого воздуха. Профессиональные паяльные станции могут оборудоваться специальными сопутствующими инструментами, оловоотсосами и вакуумными пинцетами.
Воздушный паяльник
Иногда при пайке нужно заменить SMD элементы, и паяльник с жалом для этого слишком велик. С этой целью применяется воздушное устройство, чей принцип работы аналогичен принципу работы обычного фена: поток воздуха подается принудительно через разогретый элемент к месту пайки, бесконтактно и равномерно разогревая припой.
Воздушный паяльник можно сделать из рабочего старого прибора – вместо жала вставить трубку от антенны, соответствующую старому жалу по размеру. Сделать паяльник так герметичным. Принудительную подачу воздуха обеспечивает аквариумный компрессор, через трубки для капельниц.
Для регулировки температуры воздушного потока можно использовать регулятор напряжения. Наилучший вариант при отсутствии лишнего рабочего паяльника – взять нерабочий инструмент, перемотать под напряжение 8-12 В. Данный способ предпочтителен с точки зрения электрической безопасности. Нихромом для нагревателя здесь может выступать кусок провода, спирали от электроплитки 0,8 мм, который намотан без нахлестов около 30 витков вместо старой. Мощность трансформатора должна быть не меньше 150 Вт.
Более затратным методом регулирования температуры на жале паяльника является поддержание температуры на жале. С этой целью дополнительно устанавливается термопара. Совмещение описанных самоделок позволит сделать универсальную паяльную станцию. Устройство будет иметь регулятор напряжения, с помощью которого регулируется вход на трансформаторе, что изменяет мощность нагревателя.
Когда нужно выпаять большую микросхему, и ее для этого нужно хорошенько и равномерно прогреть, рекомендуется работать самодельным термическим феном с регулятором температуры. Еще можно изготовить инфракрасную паяльную станцию, для чего нужны:
- спираль нихрома;
 - керамический патрон для лампы.
 
Нихром подключен к понижающему трансформатору. Контроль температуры на поверхности деталей осуществляется терморегулятором.
Фен из паяльника

 Схема паяльного фена. Перед тем как сделать паяльный фен своими руками следует:
- продумать устройство для подачи воздуха;
 - собрать специальный нагревательный элемент;
 - оснастить аппаратуру термопарами;
 - продумать систему осуществления контроля за текущей температурой оборудования.
 
Обдумывая как сделать паяльный фен из обычного паяльника следует учесть все тонкие моменты, дабы не подвергать себя чрезмерному риску.
Главные критерии, которым должно соответствовать термоустройство на основе паяльника представлены:
- регулировкой температуры;
 - нормальной мощностью нагревателя;
 - безопасным компрессором.
 
Установку нагнетателя для паяльной станции сделанной своими руками рекомендуется делать в соответствии с текущими правилами электробезопасности. Подобное подключение аппаратуры обеспечит отсутствие помех в электрической сети.
Что понадобится для создания фена из паяльника?
При создании фена для пайки своими руками следует подготовить:
- обычный старый паяльник, работающий от сети переменного тока;
 - кварцевую трубку для создания камеры нагрева воздушного потока фена;
 - галогеновую лампу для прожекторов для прогрева воздуха и плавки флюса феном;
 - нихромовый провод толщиной до 0.7 миллиметров;
 - терморегулятор;
 - вентилятор паяльного фена.
 

 Принципиальная схема паяльного фена. Подключение всего оборудования должно производится в специально подготовленные на паяльной станции разъемы, распиновка которых зависит от производителя аппаратуры для пайки.
Процесс сборки фена из паяльника
Самодельный фен для пайки микросхем из старого паяльника собирается в несколько этапов:
- Укладка самодельной спирали из нихромовой проволоки внутри кварцевой трубки.
 - Соединение спирали с проводом питания.
 - Продевание провода термопары, для регулирования температуры нити накала.
 - Изоляция прибора при помощи слоя трубки, наматываемого на кварцевую трубку.
 - Установка трубки в ручку паяльника, вместо жала.
 - Центровка трубки при помощи обматывания ее асбестовым шнуром.
 - Зажатие переднего вывода трубки при помощи обоймы.
 - Продевание шланга для подачи воздушного потока.
 - Подключение компрессора, создающего воздушный поток.
 
Регулятор температуры источника нагрева лучше расположить на корпусе термофена.
Принцип работы термофена на основе паяльника следующий:

 Паяльный фен — чертеж для изготовления. К сожалению, данный метод изготовления термического фена имеет массу минусов.
К недостаткам термофена, выполненного из обычного паяльника, можно отнести:
- сложности с калибровкой температуры;
 - регулировка силы воздушного потока производится при помощи пережима воздуховодной трубочки;
 - невозможность регулировки интенсивности прогрева в большинстве обычных паяльников;
 - трудоемкость работы;
 - плохая термическая изоляция устройства.
 
В большинстве случает изготовление термического фена из паяльника не оправдано. Переделка недорогого строительного термофена – это гораздо более рациональный метод изготовления термофена для пайки микрокомпонентов.
Конструктивные недостатки Lukey 702
Плохая термостабилизация — это критический недостаток станции. Он обусловлен конструкцией паяльника и датчиком температуры.
Между жалом и нагревателем присутствует полость, которая плохо нагревается и забирает часть тепла.

Их-за этого при контакте жала к детали, температура резко опускается и медленно поднимается к заданному уровню.
Радиолюбители сделали несколько модернизаций паяльника:
- Заполнение жала песком. Песок заполняется в жало, и благодаря этому удаляется воздух между жалом и нагревателем. Минус метода — придется при каждой замене жала снова заполнять его песком;
 - Подвинуть нагреватель максимально близко к жалу. Это работает, но отчасти. Рано или поздно нагреватель может треснуть из-за давления жалом на поверхность.
 
Например, у паяльника T12 термодатчик (термпопара), жало и нагреватель — это единое целое, и это называется картриджем.

И благодаря этому, в картридже отсутствует лишнее пространство и воздух, жало нагревается в разы быстрее и температура держится намного лучше.
Поэтому, паяльник сам по себе такой, его не получится сделать на порядок лучше. Это его конструктивные недостатки, с которым бороться бесполезно.
Доработка станции
Первое что нужно сделать — это установить выключатель на проводе питания. Нельзя оставлять станцию включенной в сеть из-за того, что тиристор находится под напряжением. И в случае пробоя детали включится фен и несмотря на геркон, он начнет разогреваться и расплавится.
Еще можно усовершенствовать усилитель сигнала с термопары для более точных показаний температуры и оперативного реагирования микроконтроллера на заданную температуру. Это можно сделать заменив операционный усилитель на более качественный по характеристикам.
Не стоит забывать о том, что вместо проводов можно поставить массивные разъемы, которые будут крепиться к корпусу. Это очень удобно, появится возможность при необходимости убрать фен со станции, и потом по ситуации сразу же его подключить обратно.
В паяльнике можно поменять нагреватель. Например, если установлен нихромовый, то лучше поменять его на керамический. Керамический нагреватель по всем параметрам лучше, чем нихромовый.
Не стоит забывать и о микроконтроллерах. У них можно поменять прошивку на новую, или доработать ее вручную, добавить звуковое сопровождение.
Турбинный и компрессорный тип

 Схема паяльной станции, сооружаемой своими рукам, может быть представлена в виде основного модуля и оконечного устройства (термического фена), обеспечивающего нагрев воздуха в зоне пайки.
Перед её изготовлением необходимо знать, что по методу формирования принудительного воздушного потока такие устройства делятся на паяльные приборы турбинного и компрессорного типа.
В турбинных агрегатах воздух подается в зону обработки посредством небольшого электромотора с вентилятором, встроенного непосредственно в корпус фена. В изделиях второго класса воздушный поток формируется с помощью специального компрессора, размещённого в основном модуле (контроллере для паяльного фена).
При выборе требуемой разновидности станции для паяния мелких деталей обычно исходят из оценки следующих разнонаправленных факторов:
- вентиляторные паяльные станции способны формировать более мощный поток воздуха, что является очевидным преимуществом встроенного в них фена. Однако создаваемый с их помощью поток с трудом проходит через слишком узкие насадки;
 - компрессорные фены наоборот, более эффективны при работе с относительно узкими насадками, используемыми при пайке деталей, размещённых в труднодоступных местах.
 
Способ №2. Бесконтактная паяльная станция
Как показывает практика, далеко не всегда нагревом жала можно воздействовать на любые элементы платы, к примеру, к тем же smd деталям крайне трудно подобраться. В таких ситуациях используется паяльный фен, направляющий поток горячего воздуха на ножки.
Несмотря на схожесть, переделать обычное устройство для сушки волос в инфракрасную станцию не получится, так как рабочая температура должна достигать 500 — 800ºС. Для сборки такой паяльной станции вам понадобится компрессор для подачи воздуха, нагревательный элемент, корпус для элементов управления, сопло, понижающий трансформатор, выпрямитель, блок управления скоростью подачи воздуха.
Принципиальная схема такой паяльной станции приведена на рисунке ниже:
Рис. 2: электрическая схема термофена
Принцип действия паяльной станции основан на воздействии инфракрасного излучения от нагревательного элемента непосредственно в область пайки. Компрессор подает воздух от нагревателя через сужающееся сопло, создавая эффект турбины, производительность насоса желательно обеспечить в пределах от 20 до 30 л в минуту.
При изготовлении инфракрасной станции существует два способа для ее выполнения — ручная модель или стационарная. Первый вариант подходит в тех ситуациях, когда корпус ИК паяльной предвидится относительно небольших размеров и будет удобно помещаться в руке. Второй способ подойдет для крупногабаритных приспособлений, в которых станция установлена неподвижно, а заготовка перемещается под соплом.
Рассмотрим такой пример изготовления паяльной станции бесконтактного типа:
- Намотайте нагревательную спираль из нихромовой проволоки, в данном случае используется диаметром 0,8мм. Можете взять и другой вариант, к примеру, от электрической плиты.
Рис. 3: намотайте нагревательный элемент
 - Для намотки используйте жесткий каркас, укладывайте витки вплотную, но не делайте нахлестов и следите за тем, чтобы не закоротить намотку. Чем меньше диаметр проволоки у вас получится, тем эффективнее будет идти нагрев, достаточно будет спирали с наружным диаметром 8 – 10 мм.
 - В данном примере изготавливаются несколько спиралей, соединяемых параллельно для повышения температуры нагрева.
 - Установите полученную спираль на цилиндрический каркас из негорючего материала.
 
Рисунок 4: поместите спирали на диэлектрический элемент Предварительно удалите с каркаса все лишнее но если он уже готов, можете сразу осуществлять намотку.
- Изготовьте металлический стакан для нагревательного элемента, в этом примере изготовления паяльной станции мы сделаем его из корпуса пальчиковой батарейки.
 - Из куска телескопической антенны от радиоприемника сделайте сопло, один край которого нужно расплескать и надеть на шайбу.
Рис. 5. Наденьте шайбу
 - Прикрутите шайбу сопла к стакану из батарейки при помощи соразмерных болтов.
Рис. 6: прикрутите сопло к стакану
 - Поместите внутрь стакана между спиралью и стенками термоизоляционный материал, чтобы предотвратить перегревание наружных деталей.
 - Соберите диодный мост из четырех полупроводниковых элементов, если под рукой уже есть готовая сборка, можете использовать и ее.
 - Изготовьте блок питания из понижающего трансформатора и выпрямительного агрегата, ваша задача получить на выходе низкое напряжение для снижения вероятности поражения электротоком. В рассматриваемом примере получается около 10 – 15В, мощность трансформатора составляет 150Вт. Аналогичная модель может браться с готового оборудования.
 - Корпус для паяльной станции мы изготовим из обычной пластиковой бутылки. В данном примере нам нужен прозрачный пластик, так как в нем легче подключать блок питания, нагнетатель воздуха и плату управления.
Рис. 7. соедините все элементы в корпусе
 - Подключите куллер и нагревательную спираль к выводам блока питания, подсоедините регулятор напряжения.
Рис. 8. установите кулер
 
Регулировка мощности теплового потока может осуществляться либо по скорости подачи воздуха, либо по уровню напряжения, подаваемого на нагреватель.
Подключите шнур питания к выводам трансформатора – паяльная станция готова к использованию.
Рис. 9: паяльная станция готова




































