Изготовление автомобильного инвертора
Инверторное устройство, способное преобразовывать 12 вольт в 220, становится незаменимым во время путешествий на автомобиле. Многие виды бытовой техники смогут работать в отрыве от стационарных источников питания. Единственным серьезным ограничением является величина максимально допустимой нагрузки, находящейся в пределах нескольких сотен ватт. Конечно, можно воспользоваться и более мощными инверторами, но в этом случае наступит очень быстрая разрядка аккумулятора.
В зависимости от расходования тока, нагрузка бывает активной, с максимальным потреблением энергии, и реактивной, когда энергия, полученная от батареи, потребляется частично. Характер нагрузки необходим для того, чтобы рассчитать максимальную мощность. Например, самая большая нагрузка, планируемая к подключению, составляет 300 Вт. Сам же инвертор должен обладать мощностью на 25% больше. По расчетам мощность устройства выходит 375 Вт, поэтому наиболее близким по этому значению прибором будет инвертор на 400 Вт.

По такой же схеме рассчитывается преобразователь, изготавливаемый собственными силами. Устройство с нормальной сборкой или схема простого инвертора обеспечивает потребности в освещении, зарядке телефонов, подключении телевизора и других устройств первой необходимости. Как уже отмечалось, не рекомендуется пользоваться мощными приборами, которые очень быстро сажают АКБ.
Для изготовления простейшего преобразователя будут нужны силовые транзисторы и мультивибратор. Такие устройства могут нормально работать даже в условиях резких перепадов температур. В условиях жаркой погоды понадобится система дополнительного охлаждения транзисторов, чтобы избежать их перегрева и выхода из строя. В большинстве случаев можно обойтись обычным кулером от компьютера, установленным на радиатор охлаждения.
Сегодня в конструкциях инверторов уже не используются обычные трансформаторы, которые обеспечивали высокочастотные преобразования на 220В. В преобразователях применяются импульсные схемы, обеспечивающие такой же результат. Для самодельного устройства подойдет микросхема К561ТМ2 с двумя D-триггерами. Один триггер DD1 является задающим генератором, а второй – DD1.2 – служит делителем частоты. Преобразование напряжения осуществляется силовыми транзисторами КТ827 или КТ819. Более качественное преобразование выполняется полевыми транзисторами IRFZ44, выдающими максимально чистую синусоиду.

Для получения контура частотой 50 Гц используется вторичная обмотка с параллельно соединенными конденсаторами электролитического типа и нагрузка. Без этой нагрузки, подключаемой на выходе, устройство не будет работать. Только после подключения какого-либо потребителя, начнется преобразование напряжения из 12 вольт в 220. Существенным недостатком подобных схем является не совсем качественное выходное напряжение. Чтобы увеличить мощность устройства потребуются более эффективные, но и более дорогостоящие транзисторы. Конденсатор, подключаемый к выходу, рассчитывается на минимальное напряжение в диапазоне от 250 до 300 вольт.
Процесс самостоятельного изготовления трансформатора
Первичную обмотку делают из десяти витков и отвода от середины. Обмотку мотают следующим образом:
- В первую очередь нужно приготовить провод для намотки. Подойдёт провод, диаметр которого составляет от 0,8 до 1,2 мм.
- Нужно взять 12 15-сантиметровых жил такого провода. Концы жил нужно скрутить, чтобы они держались вместе, после чего намотать по всему каркасу пять витков. Мотать при этом нужно очень ровно, так как от качества намотки зависит очень многое.
- После этого обмотку нужно изолировать с помощью тканевой изоленты, и намотать точно такую же обмотку прямо на первый слой.
- Затем обмотку необходимо фазировать. Для этого с кончиков жил убирается лак, концы следует залудить.
- Трансформатор нужно подключить к схеме. Начало первой половины следует подключить с концом второй или наоборот. Таким образом, мы получим одну обмотку с отводом из средней точки.
- Через некоторое время первичную обмотку нужно изолировать и начать мотать повышающую.
- Обмотка состоит из 80 витков. Провод нужно мотать по рядам. Для того, чтобы витки влезли без каких-либо усилий, мотать следует на кольце.
На выходе устройства частота увеличивается, поэтому не следует таким преобразователем питать активные нагрузки.
При помощи преобразователя можно питать утюги, паяльник, лампы накаливания и прочее. Устройство имеет более чем компактные размеры благодаря импульсной технологии.
Аккумулятор для частного дома: схемы подключения

Литий ионный аккумулятор
Схема подключения АКБ
Резервное электроснабжения для загородного дома с использованием аккумулятора может монтироваться по двум основным схемам:
- Последовательное соединение АКБ. При этом напряжение будет увеличиваться кратно, например, при использовании батареи номиналом 12В два последовательно соединенных изделия образуют сеть, равную 24В, чем больше аккумуляторов, тем выше этот показатель;
- Параллельная схема. В данном случае кратно увеличивается не напряжение, а сила тока, при этом мощность остается равной 12 Вольт, не зависимо от количества приборов.
Схему подключения необходимо применять в зависимости от расчета потребляемой энергии на бытовые приборы и в соответствии с нужным напряжением.
Характеристики преобразователей
Перед покупкой надо знать, как выбрать преобразователь напряжения
Первое на что стоит обратить внимание – это его характеристики. Часто продавцы говорят неправильные показатели инвертора
Указывают его пиковую мощность, на которой прибор может работать несколько минут, после чего отключается от перегрева. Так рекламируют самые доступные преобразователи.
Все преобразователи тока имеют следующие параметры:
- Рабочую мощность;
- КПД;
- Тип охлаждения;
- Затраты энергии при холостой работе;
- Максимальное потребление тока на входе;
- Защитные механизмы от КЗ, и перегрева;
- Форма тока на выходе;
- Уровень напряжения для питания.
Высокий КПД современных инверторов обусловлен импульсными контролерами, примененными в конструкции. Практически 95% энергии уходят на полезную нагрузку. Остальная часть, рассеиваясь в устройстве, и нагревает его.
В самых простых и доступных преобразователях изменяется синусоида тока. Она становится прямоугольная, а в дорогих и мощных приборах форма тока остается такой же плавной синусоидой, как и в стандартной розетке.
Иногда, мощности преобразователей напряжения может не хватать для запуска строительных инструментов. Например, если дрель потребляет 750Вт, то она не будет работать от инвертора в 1000Вт. Для решения этой проблемы продаются устройства плавного пуска.
Для автомобилей используются маломощные инверторы в несколько сотен ватт. Потому что аккумулятор не способен при больших нагрузках длительно работать.
Не рекомендуется использовать преобразователь на максимальных нагрузках. Его срок службы будет быстро сокращаться. Дорогие приборы имеют запас мощности, а в самых доступных этот показатель немного меньше того, что указан на корпусе.
Покупать устройство нужно на 20% мощнее предполагаемого потребления. Так же нужно интересоваться типом мощности указанной на корпусе. Она может быть:
- номинальной;
- продолжительной;
- кратковременной.
Варианты: глобально
Преобразователь напряжения 12-220 В для питания нагрузки до 1000 Вт и более в целом можно сделать самостоятельно такими способами (в порядке повышения затрат):
- Оформить в корпус с теплоотводом готовый блок с Avito, Ebay или AliExpress. Ищется по запросу «inverter 220» или «inverter 12/220»; можно сразу добавить требуемую мощность. Обойдется прим. вдвое дешевле такого же заводского. Электротехнических навыков не нужно, но – см. ниже;
- Собрать такой же из набора: печатная плата + «россыпь» компонент. Приобретается там же, но к запросу добавляется diy, что значит под самосборку. Цена еще прим. в 1,5 раза ниже. Нужны начальные навыки в радиоэлектронике: умение паять пользоваться мультиметром, знание разводок (распиновок) выводов активных элементов или умение их искать, правил включения в схему полярных компонент (диодов, электролитических конденсаторов) и умение определять, на какой ток какого сечения нужны провода;
- Приспособить под инвертор компьютерный источник бесперебойного питания (ИБП, UPS). Исправный ИБП б/у без штатной АКБ можно найти за 300-500 руб. Навыков не нужно никаких – к ИБП просто подключается авто АКБ. Но заряжать ее придется отдельно, также см. ниже;
- Выбрать способ преобразования, схему (см. далее) сообразно своим потребностям и наличию деталей, рассчитать и собрать полностью самостоятельно. Возможно совсем даром, но кроме начальных электронных навыков понадобится умение пользоваться некоторыми специальными измерительными приборами (тоже см. далее) и производить простейшие инженерные расчеты.
Из готового модуля
Способы сборки по пп. 1 и 2 на самом деле не такие уж простые. Корпуса готовых заводских инверторов служат одновременно и теплоотводами для мощных транзисторных ключей внутри. Если брать «полуфабрикат» или «россыпь», то корпуса к ним не будет: при теперешней себестоимости электроники, ручного труда и цветных металлов разница в ценах объясняется как раз отсутствием второго и, возможно, третьего. Т.е., радиатор для мощных ключей придется делать самому или искать готовый алюминиевый. Его толщина в месте установки ключей должна быть от 4 мм, а площади на каждый ключ должно приходиться от 50 кв. см. на каждый кВт отдаваемой мощности; с обдувом от компьютерного вентилятора-кулера на 12 В 110-130 мА – от 30 кв. см*кВт*ключ.
Готовые модули инверторов напряжения 12/220 В
Напр., в наборе (модуле) 2 ключа (их видно, они торчат из платы, см. слева на рис.); модули с ключами на радиаторе (справа на рис.) стоят дороже и рассчитаны на определенную, как правило, не очень большую мощность. Кулера нет, мощность нужна 1,5 кВт. Значит, нужен радиатор от 150 кв. см. Кроме него еще установочные комплекты для ключей: изолирующие теплопроводящие прокладки и фурнитура под крепежные винты – изолирующие чашечки и шайбы. Если модуль с теплозащитой (между ключами будет торчать еще какая-то фитюлька — термодатчик), то немного термопасты для приклеивания его к радиатору. Провода – само собой, см. далее.
Из ИБП (UPS)
Инвертор 12В DC/220 В AC 50 Гц, к которому можно подключать любые приборы в пределах допустимой мощности, делается из компьютерного ИБП совсем просто: штатные провода к «своей» АКБ заменяются длинными с зажимами под клеммы авто АКБ. Сечение проводов рассчитывается исходя из допустимой плотности тока 20-25 А/кв. мм, см. также далее. Но вот из-за нештатной батареи могут возникнуть проблемы – с нею же, а она дороже и нужнее преобразователя.
В ИБП применяются тоже свинцово-кислотные АКБ. Это на сегодня единственно широко доступный вторичный химический источник электропитания, способный регулярно отдавать большие токи (экстратоки), не «убиваясь» полностью за 10-15 циклов заряд-разряд. В авиации используются серебряно-цинковые АКБ, которые еще мощнее, но они чудовищно дороги, в широкий оборот не выпускаются, а их ресурс по бытовым меркам ничтожен – ок. 150 циклов.
Разряд кислотных АКБ четко отслеживается по напряжению на банку, и контроллер ИБП не даст «чужой» батарее разрядиться сверх меры. Но в штатных АКБ ИБП электролит гелевый, а в автоаккумуляторах жидкий. Режимы заряда в том и другом случае существенно отличаются: сквозь гель нельзя пропускать такие токи, как сквозь жидкость, а в жидком электролите при слишком малом токе заряда подвижность ионов будем мала и они не все вернутся на свои места в электродах. В результате ИБП будет хронически недозаряжать авто АКБ, она скоро засульфатируется и придет в полную негодность. Поэтому в комплект к инвертору на ИБП нужно зарядное устройство для аккумуляторов. Сделать его своими руками можно, но это уже другая тема.
Преимущество использования преобразователей напряжения
Благодаря тому, что инверторы обладают целым рядом положительных характеристик, их очень ценят при использовании для различных видов электротехники. Устройства работают бесшумно, не засоряют окружающую среду всевозможными выхлопами. Стоимость обслуживания подобных приборов является минимальной: выполнять проверку давления в двигателе нет необходимости. У инверторов достаточно незначительный механический износ, что позволяет использовать их различным потребителям. Инверторы 12 220 В работают на повышенных мощностях КР121 ЕУ, обладают повышенным КПД.
В процессе сборки инверторов с задающими устройствами в качестве мультивибраторов, достоинство преобразователей выражается в том, что прибор обладает доступностью и простотой. Размер изделий компактен, отремонтировать их не составляет сложности, а эксплуатировать можно даже при низкой температуре.
Источники тока

В качестве источника питания обычно выступает основной аккумулятор автомобиля. Мне часто приходится общаться с автоэлектриками и иногда заниматься диагностикой бортовой электроники транспорта специальными диагностическими приборами.
Рекомендую для питания преобразователя тока использовать отдельную батарею на 12v. Частенько забывают отключить сам инвертор или нагрузку от него, и он полностью высаживает основной аккумулятор авто под капотом. Высаживает очень сильно, потом завести двигатель очень сложно, когда нечем прикурить.

Емкость любой батареи вы может посчитать самостоятельно. Покажу пример на хорошей отечественной модели «Зверь» от АкТех.
- номинальная ёмкость 55 Ампер часов;
- максимальный ток 500А, влияет на отдачу тока стартеру при запуске двигателя;
- номинальной напряжение 12В.
- запас энергии полностью заряженного 12В * 55Ач = 660вт
Знаю мощность вашего источника, вы можете рассчитать примерное время работы. Только не надо сильно высаживать ниже 11В, иначе это сильно сократит срок его службы. Храните батарею только в заряженном состоянии.
Для питания повышающего преобразователя аккумулятору не нужны такие характеристики, как высокий пусковой ток и устойчивая работа при низких температурах. Это поможет вам сэкономить денежку и взять ёмкость побольше. Отличные параметры потребуются только для эксплуатации в отдаленных районах крайнего севера, когда при низкой температуре ёмкость и ток снижаются.

Многие из вас знают, что по «Закону и защите прав потребителей» некоторые товары можно вернуть обратно в течение 14 дней если вам не понравился цвет, форма или сила тока. Ко мне обращаются с вопросом, можно ли купить аккум, попользоваться им неделю на даче и потом вернуть обратно в магазин с возвратом денежки. Получить денежку обратно по закону получится только в том случае, если не будет возможности обменять на аналогичный товар.
Основные неисправности инвертора
Ремонт инвертора 24В 220В и других моделей может потребоваться в следующих случаях:
- неправильно установленный рабочий режим;
- неправильная работа электронных компонентов инвертора;
- несоответствующая мощность;
- проникновение внутрь аппарата влаги (капель дождя, снега);
- собравшаяся внутри инвертора пыль;
- несоблюдение рекомендаций, прописанных заводом-изготовителем;
- отказ вентиляторов и перегрев устройства;
- неправильное подключение преобразователя к аккумуляторной батареи.
И еще одна частая причина поломки – это небрежное обращение. Один или совокупность нескольких этих факторов оказывают негативное влияние на инвертор напряжения, в результате чего его работа прекращается. И если это произошло – то стоит обратиться в сервисный центр. Он поможет решить возникшую проблему.
Источники
- https://ElectroInfo.net/praktika/sobiraem-povyshajushhij-transformator-sobstvennymi-rukami.html
- https://pochini.guru/tehnika/tipyi-preobrazovateley-napryazheniya-s-12-na-220-volt
- https://pro-instrymenti.ru/elektronika/invertor-12-v-220-svoimi-rukami/
- https://svet100led.ru/sravnenie/preobrazovatel-s-12-na-220-svoimi-rukami.html
- https://tehnoobzor.com/schemes/pitanie/2792-shema-prostogo-preobrazovatelya-napryazheniya-svoimi-rukami.html
- https://mobylplus.ru/remont-preoobrazovateley-napryazcheniya.html
Форма синусоиды
Чистый синус и модифицированная синусоида
Некоторые читатели обращаются с вопросом, какая синусоида на выходе инвертора 12V 220V лучше, прямоугольной формы или чистая синусоида? Из-за особенностей преобразования самое простое это получить переменный ток с прямоугольными импульсами частотой 50Гц. Конечно это не естественная синусоида как в домашней сети. Современные ШИМ контроллеры могут делать форму практически естественной, но состоящую из коротких импульсов, так называемую чистую синусоиду. Не каждый электроприбор сможет правильно работать на квадратном синусе. Отказываются правильно работать электродвигатели, холодильники, микроволновые печи.
Индикаторы для дополнительного контроля
Чистая синусоида в автоинверторе 12 220в предпочтительней, на неё рассчитаны все электрические приборы, но такие гораздо дороже. Модифицированная синусоида заставляет схемы работать в нештатном режиме. Повышается нагрев радиоэлектронных деталей, дроссели начинают шуметь. Похожие результаты можно получить, если диммировать светодиодную лампу, которая не поддерживает регулировку яркости. При 160В светодиодная лампа начинает мигать и сильно трещать.
Бестрансформаторное электропитание: возможные схематические решения
Микросхема линейного стабилизатора
Можно своими руками собрать простой драйвер (источник стабилизированного тока) на недорогой (0,3 $) микросхеме линейного стабилизатора LM317АMDT. На вход преобразователя DС-AC подается напряжение сети 220 В, 50 Гц.
Стабилизированное напряжение 12 В получается на ИМС с минимальным набором элементов в обвязке (в самом простом варианте используется только R1 и R2). Подбирая номинал резисторов, можно регулировать ток в нагрузке, при суммарном токе светодиодов до 0,3 А микросхема отлично работает без радиатора. Ниже приведена типовая схема устройства на микросхеме LM317:
Зарядное устройство
Самым бюджетным вариантом, безусловно, считается использование зарядного устройства (ЗУ) от сотового телефона. Плата зарядника имеет совсем небольшие габариты и подойдет для питания 12 В гаджета с мощностью ≤ P ном. блока питания. Необходимо только заменить в ней однополупериодный выпрямитель на выпрямитель с удвоенным напряжением (добавляется по одному диоду и конденсатору). После модернизации получаем искомые 12 вольт с током 0.5А и полноценной развязкой от сети.
В качестве альтернативы, не требующей вмешательства в конструкцию, можно к выходу ЗУ через переходник подключается повышающий DС-DС преобразователь напряжения (например, 2-х амперный, размером 30мм х 17мм х 14мм, стоимостью 1$) с USB-разъемом. Требуется только выставить подстроечным резистором требуемое напряжение 12 В и подключить преобразователь к гаджету или стационарному электроприемному устройству.
Обзор производителей
Различные торговые точки могут предложить довольно широкий ассортимент инверторов-преобразователей напряжения 12-220 В. Инверторы выпускаются в различных странах — большинство из них производится в Китае, но это совсем не значит что они плохого качества. Ведь многие известные бренды из-за высокой конкуренции стремятся снизить себестоимость своей продукции, поэтому и переносят свои производственные мощности на территорию Китая.
Изучая предлагаемые рынком модели можно обратить внимание, что некоторые изделия имеют одинаковые характеристики, но при этом значительно различаются в цене. Связанно это с использованием той или иной радиоэлементной базы. Устройства, соответствующие заявленным характеристикам, собранные на качественной элементной базе и оборудованные необходимой защитой, надёжны в эксплуатации, поэтому стоят дороже
Устройства, соответствующие заявленным характеристикам, собранные на качественной элементной базе и оборудованные необходимой защитой, надёжны в эксплуатации, поэтому стоят дороже.
Наиболее популярными брендами являются:
- Wenchi. Тайваньский производитель радиоэлектронного оборудования. Присутствует на рынке уже более 23 лет. Его продукция сертифицирована во многих странах мира, включая Россию. Компания имеет свою лабораторию, в которой проводится испытание приборов и внедрение в их работу новых технологий. Спросом пользуются модели INS-1000W-12 и INS-200W-12.
- Mean Well. Ведущий разработчик импульсных блоков питания. Фирма постоянно модернизирует и расширяет ассортимент своей продукции. Хорошие технические характеристики и демократичная цена позволяют каждому покупателю выбрать оптимальное оборудование этой марки. Популярными моделями являются: A301−2K5-F3 PBF, A301−150-F3, TN-1500−212B.
- Gembird. Основанная в Голландии в 1997 году компания стала лидером в производстве компьютерной периферии источников питания. Хотя цех по производству инверторов находится в Китае, продукция проходит тщательный контроль и соответствует международным стандартам. Сервисные центры фирмы расположены во многих странах, что позволяет довольно быстро получить качественную помощь. Потребители часто выбирают инверторы серии Gembird I.
- Robiton. Российская компания, специализирующая на производстве элементов питания. Её продукция соответствует требованиям безопасности Европейского союза. На все свои изделия фирма предоставляет три года гарантии. Повышенным спросом пользуются модели R300 и R500.
Электрик в доме
Преобразователь напряжения 12/220 своими руками
В настоящее время выпускается достаточно много преобразователей напряжения 12/220 В, рассчитанных на достаточно большие мощности. Но если вам нужен для дачи или гаража для освещения (телевизора,дрели,насоса) простой преобразователь напряжения 12/220, то его можно сделать своими руками. Предлагаемая схемы выгодно отличается от подобных наличием сигнализации разряда аккумулятора.
Это очень актуально, если для питания схемы использовать аккумулятор автомобиля. Хотя лучше, всё же, взять другой аккумулятор, или приобрести для машины новый аккумулятор, а старый использовать для преобразователя. В схеме использовано минимум деталей, но устройство вполне справляется со своей функцией. Такие устройства, которые преобразуют постоянное напряжение в переменное, ещё называют инверторами.
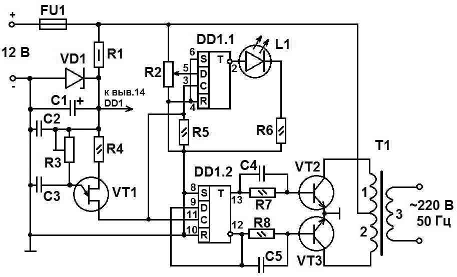
Схема преобразователя напряжения 12/220 В

В схеме обозначено:
- FU1 — предохранитель на 10А.
- R1 — резистор МЛТ-0,5, 150 Ом.
- R2 — переменный резистор СП-1, 22 кОм.
- R3 — подстроечный резистор СП3-16, 1 МОм
- R4 — резистор МЛТ-0,125, 330 Ом.
- R5, R7, R8 — резисторы МЛТ-0,125, 2кОм.
- R6 — резистор МЛТ-0,125 1,5 кОм.
- VD1 — стабилитрон КС 191А.
- C1 — конденсатор К53-1, 50 мкФ х 50 В.
- С2, С3 — конденсаторы КМ-5, 0,1 мкФ.
- С4,С5 — конденсаторы КМ-5, 510 пФ.
- VT1 — однопереходной транзистор КТ 117А.
- VT2, VT3 — транзисторы КТ 827А.
- L1 — светодиод АЛ 307А.
- DD1 — микросхема К561ТМ2.
- Т1 — трансформатор.
Описание работы схемы
Генератор, собранный на транзисторе VT1, генерирует колебания с частотой 100 Гц, частоту можно регулировать подстроечным резистором R3. Триггер DD1.2 делит частоту пополам и на выходах 12 и 13 триггера образуются противоположно направленные по амплитуде импульсы с частотой 50Гц. Импульсы попеременно открывают транзисторы VT2 и VT3, которые включены по схеме двухтактного усилителя мощности. Нагрузкой транзисторов VT1, VT2 являются обмотки 1 и2 повышающего трансформатора Т1, на вторичной обмотке 3 которого и образуется переменное напряжение 220В, 50 Гц.
Стабилизатор выполненный на VD1, R1 и сглаживающий конденсатор С1 служат для питания микросхемы и генератора и исключают влияние работы ключевых транзисторов VT1, VT2 на работу схемы, а конденсаторы С5,С4 уменьшают время переходного процесса (помогают быстрее переключатся этим транзисторам). Триггер DD1 включает сигнальный светодиод L1, при снижении напряжения на аккумуляторе до заданного значения, которое устанавливается переменным резистором R2.
Наладка схемы
- Отключить «+» от соединения обмоток 1 и 2.
- Проверить частоту на базах транзисторов VT2 и VT3 с помощью осциллографа, подстроить, при необходимости, резистором R3 до 50Гц.
- Снизить напряжение источника питания до 10-11В. Добиться постоянного свечения светодиода L1 с помощью переменного резистора R2.
- Подключить «+» обратно к точке соединения обмоток 1 и 2.
- Проверить работу устройства от полностью заряженного аккумулятора.
Детали схемы
Транзисторы VT2, VT3 КТ 827 можно взять с любым буквенным индексом, но желательно с самым большим коэффициентом передачи тока базы.
Стабилитрон VD1 можно заменить на любой другой с напряжением стабилизации 8-9В.
Трансформатор можно выполнить на базе магнитопровода ПЛМ 27-40-58. Первичные обмотки 1 и 2 намотать проводом ПБД-2 (ПСД-2) по 15 витков каждую. Вторичную обмотку 3 намотать проводом ПЭВ-2, 0,64 мм — 704 витка.
Конденсатор С2 установить непосредственно на выводах микросхемы DD1.
При отсутствии нужного номинала резисторов и конденсаторов можно составить требуемый из нескольких деталей, как это сделать описано в этой статье.
Печатную плату можно изготовить по технологии, описанной в этой статье.
Параметры преобразователя 12/220
Данный преобразователь напряжения испытывался нагрузкой 100 Вт. Потребляемый ток преобразователя не более 10А, потребляемый ток без нагрузки не более 1А. Преобразователь выдерживает пусковые токи электронасоса, электродрели. Максимальное падение напряжения на выходе — 10 В.
Для питания аппаратуры, требующей синусоидального сигнала, на выходе можно установить сглаживающий прямоугольность импульсов конденсатор, его ёмкость нужно подбирать для достижения наилучшего результата, подбор можно начать с ёмкости в 1 мкФ. Конденсатор должен быть рассчитан на напряжение не ниже 400В.
Разновидности преобразователей 12 на 220 вольт
Для правильного выбора, ознакомьтесь с основными видами преобразователей напряжения, представленными на рынке электротоваров:
По форме сигнала выходного напряжения
Устройства делятся на чистый синус и модифицированный синус. Разницу в форме сигнала видно на иллюстрации.
Дело в том, что преобразователи работают не так, как генераторы переменного тока. На входе в устройство подается постоянный ток определенной величины.
Сначала он преобразуется в импульсный (для обеспечения работы повышающего трансформатора), затем из полученного пульсирующего тока формируется синусоидальная кривая, привычная для большинства потребителей переменного напряжения 220 вольт.
Для получения гладкой кривой необходима дорогостоящая схема, а большинство производителей стараются предложить покупателю экономную цену.
Зарядным устройствам и блокам питания ноутбуков подойдет и модифицированная кривая. А звуковоспроизводящая аппаратура может работать с перебоями и сильными помехами. Некоторые блоки питания, например, в LED телевизорах, сильно греются при таком входном сигнале.
Имеются случаи выхода из строя блоков питания. Устройства с электродвигателями (например, компрессор холодильника или насос газового котла) также может работать со сбоями при подключении к преобразователю с модифицированным синусом.
По реализации повышающей функции. Способов получить переменное напряжение из постоянного достаточно много. Рассмотрим основные из них:
Трансформаторные преобразователи с 12 на 220
Имеют достаточно примитивную, но при этом эффективную конструкцию. Это самый простой преобразователь, который можно собрать своими руками.
Преобразователь на 220 из трансформатора
При помощи мультивибратора постоянный ток преобразуется в импульсный, с частотой 50 Гц. Затем повышающий трансформатор преобразует напряжение до уровня 220 вольт, на выходе монтируется стабилизатор.
Недостатком такой компоновки является большой размер и невозможность получить чистый синус. Но для простейших задач (работа зарядного устройства или паяльника) вполне сгодится.
Главная задача, которую нужно решить – как намотать трансформатор для преобразователя. Подойдет тороидальный сердечник (для компактности) от любого ненужного блока питания.
Понятное дело, во вторичной обмотке витков должно быть больше в соответствие с коэффициентом повышения. Мощность подобных устройств обычно не превышает 200 Вт.
Преобразователи на задающем генераторе
Обычно для этих целей используется микросхема КР1211ЕУ1. Главная деталь преобразователя отечественного производства, поэтому ее стоимость невысокая.
После того, как генератор задаст переменное напряжение – сигнал уходит на ключи, выполненные на транзисторах IRL2505.
Схема преобразователя с 12 на 220
Далее подключается повышающий трансформатор, на выходе которого сформировано переменное напряжение 220 вольт. Для снижения влияния высокочастотных импульсов, которые многократно усиливаются на вторичной обмотке – установлен подавляющий конденсатор.
Мощность преобразователя может достигать 500 Вт, в зависимости от трансформатора. Его подбирают с запасом, превышающим номинал в 2,5 раза.
Нагрузка на остальные элементы не такая высокая. Например, при выходной мощности, не превышающей значение 200 Вт, ключевые транзисторы работают без радиаторов.
Более совершенными с технической точки зрения являются преобразователи на ШИМ контроллерах. Такие устройства на выходе дают чистый синус, а также имеют высокий КПД.
Схема преобразователя на ШИМ контроллерах
Совершенная схема позволяет создать мощные устройства (1-2 кВт) при относительно компактных размерах. Габариты определяют радиаторы охлаждения и система вентиляции. Высокая стоимость элементной базы выводит прибор из разряда бюджетных.
Однако в сравнении с промышленными образцами, экономия при самостоятельной сборке существенная. Такой преобразователь осилит и питание холодильника.
А качественная форма выходного сигнала позволит подключать требовательные потребители – телевизоры и музыкальные центры.
Однако наибольшим спросом все же пользуются компактные устройства, предназначенные для питания гаджетов поменьше. Схема преобразователя 12 220 на транзисторах доступна каждому радиолюбителю, умеющему держать в руках паяльник.
Схема преобразователя 12 220 на транзисторах
Собрав такую схему в аккуратном корпусе, можно установить ее в автомобиле, и у вас будет настоящая бортовая розетка 220 вольт.
Преобразователь напряжения на полевых транзисторах, 12В — 220В/50Гц
Микросхема КР1211ЕУ1 имеет прямой и инверсный выход. Это выводы 4 и 6 соответственно. Уровень сигнала на этих выходах достаточен для непосредственного управления выходными транзисторами: транзисторы открываются импульсами высокого уровня. Причем между ними самой микросхемой формируется пауза (низкий уровень), которая на некоторый промежуток времени, иногда его называют «мертвым временем», удерживает оба транзистора в закрытом состоянии. Это сделано для того, чтобы исключить появление сквозного тока при открытии обоих ключей сразу.
Частота генератора задается цепочкой R1 – C1, ее можно рассчитать по формуле:
Чтобы получить частоту f в герцах, надо подставить:
R1 — в килоомах; С1 — в нанофарадах.
Цепь R2 – C2 используется в качестве пусковой.
Вывод 1 микросхемы позволяет осуществить отключение генерации импульсов, для чего на него необходимо подать высокий уровень. Это свойство можно использовать для дистанционного управления или для защиты. В данной схеме эта функция не используется, поэтому вывод 1 просто соединен с общим проводом.
Трансформатор можно применить любой готовый, у которого есть две выходные обмотки на 12В. Мощность трансформатора зависит от нагрузки и должна быть в 2,5 раза выше: предположим, что мощность нагрузки 30Вт. Тогда мощность трансформатора должна быть не менее 30*2,5 = 75Вт.
Я использовал трансформатор ТС-180-2 от старого черно-белого телевизора (см. Рис.2). Мощность трансформатора 180 Вт.

Рис.2. Преобразователь напряжения на трансформаторе ТС-180-2
Правда, трансформатор пришлось перемотать. Первичку оставил, поскольку она рассчитана на 220 В (в преобразователе она служит вторичкой). А первичку (точнее две первички) для преобразователя намотал самостоятельно (предварительно сняв все ненужные обмотки). Мотал медным проводом в диаметре 2,5 мм. На 12 В в трансформаторе ТС-180-2 необходимо намотать 38 витков. Можно намотать чуть меньше, тогда выходное напряжение будет чуть выше. Это необходимо учесть, поскольку при включении нагрузки выходное напряжение падает.
Такая переделка позволяет с легкостью подключать нагрузку даже свыше 100 Вт. Ну и полевики, конечно поставил на радиатор (см. Рис.2, Рис.3). При включении лампочки 100 Вт радиаторы чуть теплые, а трансформатор — холодный.

Рис.3. Преобразователь напряжения на микросхеме КР1211ЕУ1
Микросхема КР1211ЕУ1 получает питание от параметрического стабилизатора R3, VD1, C3. В качестве стабилитрона VD1 подойдет любой с напряжением стабилизации 8…10В.
Электролитические конденсаторы импортные. Если нет конденсаторов на 10000 мкф, (С4, С5) их можно заменить конденсаторами емкостью 4700 мкф, включив их параллельно.
Конденсатор С6 служит для подавления на выходе высокочастотных импульсов. Он может быть типа К-73-17 или подобный ему импортный.
При монтаже не следует забывать о том, что уже при мощности в 400Вт ток, потребляемый от аккумулятора по цепи 12В, может достигать 40А, поэтому провода для присоединения к аккумулятору должны быть достаточного сечения и минимально возможной длины.
Нагрузку к устройству можно подключать любую, как активную (лампа накаливания, паяльник, и др. нагреватели), так и индуктивную (электродвигатель, трансформатор и т.п.) или емкостную . Главное чтобы соответствовало напряжению и мощности преобразователя.
Видео работы преобразователя напряжения:
Файлы к проекту:





































